Netty学习实录
前言
关于IO模型的一些概念,在Tomcat文章中有所介绍:Tomcat学习实录
这篇围绕netty以及关于hotspot和linux底层epoll原理做学习记录
网络编程相关知识点
涵盖 TCP/IP 协议、Socket 编程、IO 模型、网络框架 等核心知识点,帮助深入理解网络通信原理与实践:
一、基础概念与协议
TCP 与 UDP 的区别?适用场景?
TCP UDP 面向连接,可靠传输 无连接,不可靠传输 流量控制、拥塞控制、重传机制 无控制,传输速度快 适用于文件传输、HTTP、数据库连接 适用于实时视频、语音、DNS 查询 TCP 三次握手与四次挥手的详细过程?
- 三次握手(建立连接):
- 客户端 → SYN=1, seq=x → 服务端。
- 服务端 → SYN=1, ACK=1, seq=y, ack=x+1 → 客户端。
- 客户端 → ACK=1, seq=x+1, ack=y+1 → 服务端。
- 四次挥手(关闭连接):
- A → FIN=1, seq=u → B。
- B → ACK=1, seq=v, ack=u+1 → A。
- B → FIN=1, seq=w, ack=u+1 → A。
- A → ACK=1, seq=u+1, ack=w+1 → B。
- 三次握手(建立连接):
什么是粘包/拆包?如何解决?
- 原因:TCP 是字节流协议,无消息边界。
- 解决方案:
- 固定消息长度(如每个消息 100 字节)。
- 分隔符(如
\n或自定义结束符)。 - 消息头声明消息长度(如前 4 字节表示长度)。
二、Socket 编程
Socket 编程的基本流程(TCP 服务端/客户端)?
- 服务端:
1
2
3
4
5
6
7
8# 创建 Socket → 绑定地址 → 监听 → 接受连接 → 收发数据 → 关闭
sock = socket.socket(socket.AF_INET, socket.SOCK_STREAM)
sock.bind(('0.0.0.0', 8080))
sock.listen(5)
conn, addr = sock.accept()
data = conn.recv(1024)
conn.send(b'Response')
conn.close() - 客户端:
1
2
3
4
5sock = socket.socket(socket.AF_INET, socket.SOCK_STREAM)
sock.connect(('127.0.0.1', 8080))
sock.send(b'Request')
data = sock.recv(1024)
sock.close()
- 服务端:
如何实现多线程/多进程处理并发连接?
- 多线程:每个连接分配一个线程(注意线程数限制)。
- 线程池:预先创建线程池复用资源。
- 多进程:每个连接 fork 一个子进程(资源消耗大,适合 CPU 密集型)。
select/poll/epoll 的区别?
模型 底层机制 时间复杂度 最大连接数 select 轮询文件描述符集合 O(n) 1024(FD_SETSIZE) poll 链表存储文件描述符 O(n) 无限制 epoll 事件驱动,回调通知 O(1) 无限制
三、IO 模型与高性能网络
阻塞 IO、非阻塞 IO、IO 多路复用、异步 IO 的区别?
- 阻塞 IO:调用 recv() 时线程阻塞,直到数据到达。
- 非阻塞 IO:调用 recv() 立即返回,需轮询检查数据是否就绪。
- IO 多路复用:通过 select/epoll 监听多个 Socket,统一处理就绪事件。
- 异步 IO:数据就绪后由操作系统通知应用(如 Windows IOCP)。
Reactor 与 Proactor 模式的区别?
- Reactor:基于事件循环,处理 IO 就绪事件(同步非阻塞,epoll + 回调)。
- Proactor:异步 IO,由操作系统完成 IO 操作后通知应用(如 Windows IOCP)。
什么是水平触发(LT)和边缘触发(ET)?
- 水平触发(LT):只要 Socket 可读/可写,epoll 会持续通知(epoll 默认模式)。
- 边缘触发(ET):仅在 Socket 状态变化时通知一次,需一次性处理完数据。
四、网络框架与协议
HTTP 协议的特点?HTTP/1.1 与 HTTP/2 的区别?
- 特点:无状态、基于请求-响应模型、支持持久连接(HTTP/1.1)。
- HTTP/2:二进制分帧、多路复用、头部压缩、服务器推送。
WebSocket 协议如何实现全双工通信?
- 基于 HTTP 协议升级(
Upgrade: websocket),建立持久连接,支持服务端主动推送数据。
- 基于 HTTP 协议升级(
RPC 框架的核心设计要点?
- 序列化(Protobuf/JSON)、网络传输(TCP/HTTP)、服务发现、负载均衡、超时重试。
五、网络问题与优化
如何检测和解决网络拥塞?
- 检测:观察丢包率、延迟增长。
- 解决:TCP 拥塞控制(慢启动、拥塞避免、快速重传)。
如何实现心跳机制?
- 客户端定期发送空数据包(心跳包),服务端超时未收到则关闭连接。
1
2# 服务端设置超时
sock.setsockopt(socket.SOL_SOCKET, socket.SO_KEEPALIVE, 1)
- 客户端定期发送空数据包(心跳包),服务端超时未收到则关闭连接。
NAT 穿透的原理?
- STUN:通过公网服务器获取 NAT 后的地址和端口。
- TURN:通过中继服务器转发数据。
- ICE:结合 STUN 和 TURN 选择最佳路径。
六、代码与场景题
用非阻塞 Socket 实现 Echo 服务器(伪代码)?
1
2
3
4
5
6
7
8
9
10
11
12
13
14
15
16
17
18
19
20
21
22sock = socket.socket(socket.AF_INET, socket.SOCK_STREAM)
sock.setblocking(False) # 非阻塞模式
sock.bind(('0.0.0.0', 8080))
sock.listen(5)
connections = []
while True:
try:
conn, addr = sock.accept() # 非阻塞,可能抛异常
conn.setblocking(False)
connections.append(conn)
except BlockingIOError:
pass
for conn in connections:
try:
data = conn.recv(1024)
if data:
conn.send(data)
else:
conn.close()
connections.remove(conn)
except BlockingIOError:
passTCP 服务端如何处理 10 万并发连接?
- 使用 IO 多路复用(epoll)。
- 非阻塞 Socket + 事件驱动模型(如 Reactor)。
- 优化系统参数(
ulimit -n调整文件描述符限制)。
七、工具与调试
如何用 Wireshark 抓取 TCP 握手过程?
- 过滤条件:
tcp.port == 8080 && tcp.flags.syn == 1。
- 过滤条件:
如何模拟网络延迟或丢包?
- Linux:使用
tc命令(Traffic Control)。1
2tc qdisc add dev eth0 root netem delay 100ms # 延迟 100ms
tc qdisc add dev eth0 root netem loss 10% # 丢包率 10%
- Linux:使用
netty相关知识点
Netty知识点总结
一、基础概念与核心组件
Netty 是什么?它的核心优势是什么?
- Netty 是基于 Java NIO 的高性能异步事件驱动的网络应用框架。
- 核心优势:
- 简化 NIO 复杂 API,提供易用的抽象(如 Channel、EventLoop)。
- 高吞吐、低延迟,支持零拷贝(Zero-Copy)。
- 灵活的线程模型和高度可扩展的组件化设计。
Netty 的核心组件有哪些?
- Channel:网络连接的抽象,支持读写等操作。
- EventLoop:事件循环,处理 I/O 事件和执行异步任务(单线程模型)。
- ChannelHandler:业务逻辑处理器(如编解码、协议解析)。
- ChannelPipeline:处理器链,管理 ChannelHandler 的执行顺序。
- ByteBuf:高效的自定义字节容器(支持堆内/堆外内存)。
Netty 的线程模型是什么?
- Reactor 模式:
- 单线程模型:一个 EventLoop 处理所有请求(仅适用于低并发)。
- 多线程模型:一个 EventLoopGroup 接收连接,另一个处理 I/O(主流方案)。
- 主从多线程模型:主 Reactor 处理连接,从 Reactor 处理 I/O(高并发场景)。
- Reactor 模式:
二、底层原理与高性能设计
Netty 如何实现零拷贝(Zero-Copy)?
- CompositeByteBuf:合并多个 ByteBuf,减少内存复制。
- FileRegion:通过
FileChannel.transferTo()直接传输文件到网络通道。 - DirectBuffer:使用堆外内存,避免 JVM 堆与 Native 堆的数据拷贝。
Netty 的 EventLoop 工作机制?
- EventLoop 继承自 ScheduledExecutorService,内部维护一个任务队列。
- 执行流程:
- 轮询 I/O 事件(如 OP_ACCEPT、OP_READ)。
- 处理 I/O 事件(如读取数据、触发 ChannelHandler)。
- 执行任务队列中的异步任务(如用户提交的
Runnable)。
Netty 如何处理 TCP 粘包/拆包问题?
- 解决方案:
- 固定长度解码器:
FixedLengthFrameDecoder。 - 分隔符解码器:
DelimiterBasedFrameDecoder。 - 长度字段解码器:
LengthFieldBasedFrameDecoder(推荐)。
- 固定长度解码器:
- 自定义协议:定义消息头(如消息长度字段)实现可靠解析。
- 解决方案:
三、内存管理与资源释放
ByteBuf 的分类与内存分配策略?
- 堆内存 ByteBuf:JVM 堆分配,GC 回收(分配快,但受 GC 影响)。
- 直接内存 ByteBuf:Native 堆分配(零拷贝优势,需手动释放)。
- 池化 ByteBuf:通过
PooledByteBufAllocator复用内存块(减少频繁分配开销)。
Netty 的内存泄漏如何排查?
- 启用
-Dio.netty.leakDetectionLevel=PARANOID检测泄漏。 - 检查是否未释放
ByteBuf(调用release()或使用ReferenceCountUtil.release())。 - 使用工具(如
io.netty.util.ResourceLeakDetector)定位未释放的 Buffer。
- 启用
四、编解码与协议设计
常用的编解码器有哪些?
- 字符串编解码:
StringEncoder/StringDecoder。 - 对象序列化:
ObjectEncoder/ObjectDecoder。 - HTTP 协议:
HttpRequestDecoder/HttpResponseEncoder。 - 自定义协议:继承
MessageToByteEncoder和ByteToMessageDecoder。
- 字符串编解码:
如何设计一个高效的自定义协议?
- 消息结构:消息头(长度、版本、类型) + 消息体(业务数据)。
- 编解码器:使用
LengthFieldBasedFrameDecoder解决粘包问题。 - 压缩与加密:在编解码链中集成压缩(如 Snappy)和加密(如 TLS)Handler。
五、高级特性与实战应用
Netty 如何实现心跳机制?
- IdleStateHandler:检测读/写空闲,触发
IdleStateEvent。 - 自定义
ChannelInboundHandler处理心跳包(如发送 PING/PONG)。 - 示例:
1
2pipeline.addLast(new IdleStateHandler(30, 0, 0, TimeUnit.SECONDS));
pipeline.addLast(new HeartbeatHandler());
- IdleStateHandler:检测读/写空闲,触发
Netty 在 RPC 框架中的作用?
- 网络通信层:处理服务消费者与提供者之间的数据传输。
- 协议封装:序列化请求/响应对象(如 Protobuf、Hessian)。
- 长连接管理:维护客户端与服务端的连接池,支持异步调用。
如何实现 Netty 服务端与客户端的断线重连?
- 客户端:在
ChannelInactive事件中定时重连(如使用EventLoop.schedule())。 - 服务端:监听客户端连接,记录活跃 Channel,定时检测存活状态。
- 客户端:在
六、性能优化与调优
如何提升 Netty 的吞吐量?
- 线程模型优化:根据业务类型调整 EventLoopGroup 线程数。
- 使用池化内存分配器:
PooledByteBufAllocator.DEFAULT。 - 减少 Handler 阻塞:耗时操作提交到业务线程池(如
DefaultEventExecutorGroup)。 - 批处理与合并写操作:通过
Channel.writeAndFlush()批量发送数据。
Netty 的 Epoll 原生传输模式有什么优势?
- 基于 Linux Epoll 的 Native 实现,减少 JNI 开销。
- 支持边缘触发(ET)模式,减少系统调用次数。
- 启用方式:
1
2EventLoopGroup group = new EpollEventLoopGroup();
ServerBootstrap b = new ServerBootstrap().channel(EpollServerSocketChannel.class);
七、常见问题排查
Netty 服务端无法接收连接的可能原因?
- 端口被占用或防火墙限制。
- EventLoopGroup 线程数配置过小。
- Channel 未正确绑定(未调用
ChannelFuture.sync())。
ChannelFuture 的同步与异步操作有什么区别?
- 同步:调用
sync()阻塞等待操作完成(如绑定端口)。 - 异步:通过
addListener()注册回调,非阻塞处理结果。
- 同步:调用
八、与其他框架对比
- Netty 与 Tomcat 的区别?
- 定位:Netty 是网络框架,Tomcat 是 Servlet 容器。
- 性能:Netty 的 NIO 模型在高并发场景下性能更优。
- 协议支持:Tomcat 仅支持 HTTP,Netty 可扩展支持自定义协议。
Java中的NIO多路复用-ServerSocketChannel
服务端使用最多的模型,在Java层面使用的是SocketChannel。
一段代码:
1 | public class NioSelectorServer { |
这段代码是典型的Java场景使用NIO完成通信的服务端代码,对应的NIO有三大核心组件:Channel(通道), Buffer(缓冲区),Selector(多路复用器)
- channel 类似于流,每个 channel 对应一个 buffer缓冲区,buffer 底层就是个数组
- channel 会注册到 selector 上,由 selector 根据 channel 读写事件的发生将其交由某个空闲的线程处理
- NIO 的 Buffer 和 channel 都是既可以读也可以写
对应通讯示意图如下图所示:
NIO底层在JDK1.4版本是用linux的内核函数select()或poll()来实现,selector每次都会轮询所有的sockchannel看下哪个channel有读写事件,有的话就处理,没有就继续遍历。
JDK1.5开始引入了epoll基于事件响应机制来优化NIO。
底层流程细节
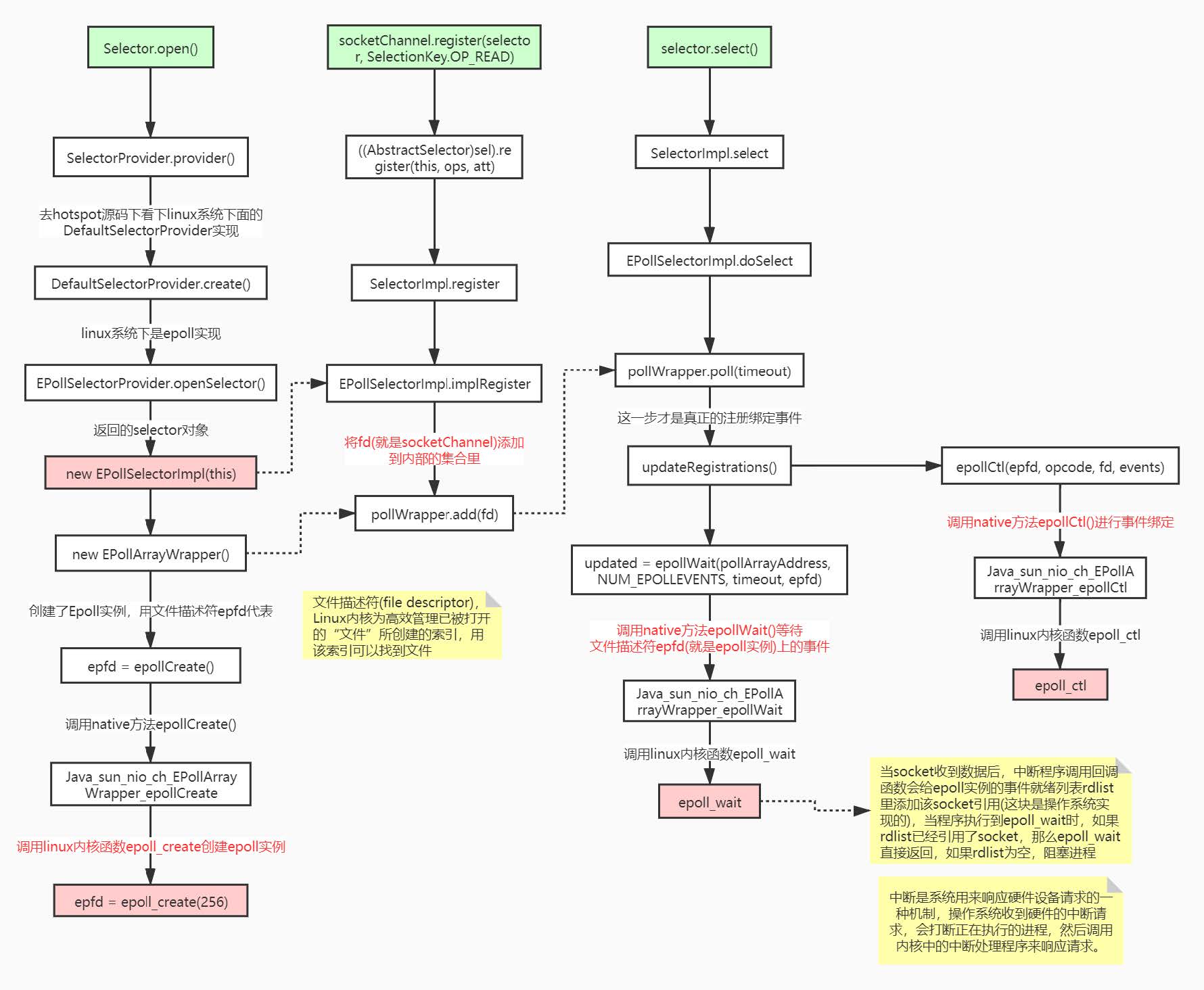
NioSelectorServer代码里如下几个方法非常重要:
1 | Selector.open() //创建多路复用器 |
从Hotspot与Linux内核函数级别来理解下,大体对应主要工作流程如下:
总结:NIO整个调用流程就是Java调用了操作系统的内核函数来创建Socket,获取到Socket的文件描述符,再创建一个Selector对象,对应操作系统的Epoll描述符。
将获取到的Socket连接的文件描述符的事件绑定到Selector对应的Epoll文件描述符上,进行事件的异步通知,这样就实现了使用一条线程,并且不需要太多的无效的遍历,将事件处理交给了操作系统内核(操作系统中断程序实现),大大提高了效率。
Linux下的epoll函数
I/O多路复用底层主要用的Linux 内核函数(select,poll,epoll)来实现,windows不支持epoll实现,windows底层是基于winsock2的select函数实现的(不开源)
Netty使用
一个聊天室Demo
服务端
1 | public static void main(String[] args) throws Exception { |
1 | public class ChatServerHandler extends SimpleChannelInboundHandler<String> { |
客户端
1 | public class ChatClient { |
1 | public class ChatClientHandler extends SimpleChannelInboundHandler<String> { |
Netty线程模型
这里穿插一下关于响应式编程中(Doug Lea)提到的关于主从Reactor模型的含义:
其实完全可以看作一种多级缓存的概念,增加了一道缓冲,以免造成单一线程池压力【对比上文中的nio程序】
看上面的例子中的服务端实现,new了两个netty的NioEventLoopGroup,就是这种思想。
当然,延申出来可以做成“一主多从”,即多个从Reactor模型
概况起来,netty的工作架构示意图:
Netty核心功能
编解码机制
当你通过Netty发送或者接受一个消息的时候,就将会发生一次数据转换:入站消息会被解码:从字节转换为另一种格式(比如java对象);如果是出站消息,它会被编码成字节。
Netty提供了一系列实用的编码解码器,他们都实现了ChannelInboundHadnler或者ChannelOutboundHandler接口。在这些类中,channelRead方法已经被重写了。以入站为例,对于每个从入站Channel读取的消息,这个方法会被调用。随后,它将调用由已知解码器所提供的decode()方法进行解码,并将已经解码的字节转发给ChannelPipeline中的下一个ChannelInboundHandler。
Netty提供了很多编解码器,比如编解码字符串的StringEncoder和StringDecoder,编解码对象的ObjectEncoder和ObjectDecoder等。
注:不同方向的编解码器是有规律注册(继承了Outbound/Inboundhandler)好的,出站编码,入站解码。
下方图为Channle工作示意图:
ChannelHandler
ChannelHandler充当了处理入站和出站数据的应用程序逻辑容器。
例如,实现ChannelInboundHandler接口(或ChannelInboundHandlerAdapter),你就可以接收入站事件和数据,这些数据随后会被你的应用程序的业务逻辑处理。
当你要给连接的客户端发送响应时,也可以从ChannelInboundHandler冲刷数据。你的业务逻辑通常写在一个或者多个ChannelInboundHandler中。ChannelOutboundHandler原理一样,只不过它是用来处理出站数据的。
ChannelPipeline
ChannelPipeline提供了ChannelHandler链的容器。
以客户端应用程序为例,如果事件的运动方向是从服务端到客户端的,那么我们称这些事件为出站的,即客户端发送给服务端的数据会通过pipeline中的一系列ChannelOutboundHandler(ChannelOutboundHandler调用是从tail到head方向逐个调用每个handler的逻辑),并被这些Handler处理;
反之则称为入站的,入站只调用pipeline里的ChannelInboundHandler逻辑(ChannelInboundHandler调用是从head到tail方向逐个调用每个handler的逻辑)。
粘包拆包方案
TCP是一个流协议,就是没有界限的一长串二进制数据。
TCP作为传输层协议并不不了解上层业务数据的具体含义,它会根据TCP缓冲区的实际情况进行数据包的划分,所以在业务上认为是一个完整的包,可能会被TCP拆分成多个包进行发送,也有可能把多个小的包封装成一个大的数据包发送,这就是所谓的TCP粘包和拆包问题。面向流的通信是无消息保护边界的。
如下图所示,client发了两个数据包D1和D2,但是server端可能会收到如下几种情况的数据:
常用的解决方案:
- 消息定长度,传输的数据大小固定长度,例如每段的长度固定为100字节,如果不够空位补空格
- 在数据包尾部添加特殊分隔符,比如下划线,中划线等,这种方法简单易行,但选择分隔符的时候一定要注意每条数据的内部一定不能出现分隔符。
- 发送长度:发送每条数据的时候,将数据的长度一并发送,比如可以选择每条数据的前4位是数据的长度,应用层处理时可以根据长度来判断每条数据的开始和结束。
在netty中提供了下面三种解码器来处理:
- LineBasedFrameDecoder (回车换行分包)
- DelimiterBasedFrameDecoder (特殊分隔符分包)
- FixedLengthFrameDecoder (固定长度报文来分包)
以DelimiterBasedFrameDecoder为例,在IDEA中查看类继承图谱:![DelimiterBasedFrameDecoder继承图谱]()
继承了来自一个抽象类:ByteToMessageDecoder,归纳有两组抽象类:
- ByteToMessageDecoder/MessageToByteEncoder
- MessageToMessageDecoder/MessageToMessageEncoder
这两组抽象类,抽象了关于解码器的众多细节,由这两组抽象类衍生的,netty实现了非常多的解码器组件,如下图所示(4.1.35版本,后续版本的netty将code包单独独立出pom依赖分支,不再柔和在一个包里面了,注意一下):![netty-codec-package]()
心跳检测机制
IdleStateHandler

