DispatcherServlet九大组件介绍

HandlerMapping组件

HandlerMapping 组件,请求的处理器匹配器,负责为请求找到合适的 HandlerExecutionChain 处理器执行链,包含处理器(handler)和拦截器们(interceptors)

  • handler 处理器是 Object 类型,可以将其理解成 HandlerMethod 对象(例如我们使用最多的 @RequestMapping 注解所标注的方法会解析成该对象),包含了方法的所有信息,通过该对象能够执行该方法
  • HandlerInterceptor 拦截器对处理请求进行增强处理,可用于在执行方法前、成功执行方法后、处理完成后进行一些逻辑处理

    HandlerMapping 组件

    回顾一下doDispatch中的调用

    1
    2
    3
    4
    5
    6
    7
    8
    9
    10
    11
    12
    13
    14
    15
    16
    17
    18
    19
    20
    21
    22
    23
    24
    25
    26
    27
    28
    29
    protected void doDispatch(HttpServletRequest request, HttpServletResponse response) throws Exception {
    HttpServletRequest processedRequest = request;
    HandlerExecutionChain mappedHandler = null;
    // ... 省略相关代码
    // Determine handler for the current request.
    // <3> 获得请求对应的 HandlerExecutionChain 对象(HandlerMethod 和 HandlerInterceptor 拦截器们)
    mappedHandler = getHandler(processedRequest);
    if (mappedHandler == null) { // <3.1> 如果获取不到,则根据配置抛出异常或返回 404 错误
    noHandlerFound(processedRequest, response);
    return;
    }
    // ... 省略相关代码
    }

    @Nullable
    protected HandlerExecutionChain getHandler(HttpServletRequest request) throws Exception {
    if (this.handlerMappings != null) {
    // 遍历 handlerMappings 组件们
    for (HandlerMapping mapping : this.handlerMappings) {
    // 通过 HandlerMapping 组件获取到 HandlerExecutionChain 对象
    HandlerExecutionChain handler = mapping.getHandler(request);
    if (handler != null) {
    // 不为空则直接返回
    return handler;
    }
    }
    }
    return null;
    }
    通过遍历 HandlerMapping 组件们,根据请求获取到对应 HandlerExecutionChain 处理器执行链。

注意,这里是通过一个一个的 HandlerMapping 组件去进行处理,如果找到对应 HandlerExecutionChain 对象则直接返回,不会继续下去,所以初始化的 HandlerMapping 组件是有一定的先后顺序的,默认是BeanNameUrlHandlerMapping -> RequestMappingHandlerMapping

HandlerMapping 接口

org.springframework.web.servlet.HandlerMapping 接口,请求的处理器匹配器,负责为请求找到合适的 HandlerExecutionChain 处理器执行链,包含处理器(handler)和拦截器们(interceptors),代码如下:

1
2
3
4
5
6
7
8
9
10
11
12
13
14
15
16
17
18
19
20
21
22
23
public interface HandlerMapping {

String BEST_MATCHING_HANDLER_ATTRIBUTE = HandlerMapping.class.getName() + ".bestMatchingHandler";

String PATH_WITHIN_HANDLER_MAPPING_ATTRIBUTE = HandlerMapping.class.getName() + ".pathWithinHandlerMapping";

String BEST_MATCHING_PATTERN_ATTRIBUTE = HandlerMapping.class.getName() + ".bestMatchingPattern";

String INTROSPECT_TYPE_LEVEL_MAPPING = HandlerMapping.class.getName() + ".introspectTypeLevelMapping";

String URI_TEMPLATE_VARIABLES_ATTRIBUTE = HandlerMapping.class.getName() + ".uriTemplateVariables";

String MATRIX_VARIABLES_ATTRIBUTE = HandlerMapping.class.getName() + ".matrixVariables";

String PRODUCIBLE_MEDIA_TYPES_ATTRIBUTE = HandlerMapping.class.getName() + ".producibleMediaTypes";

/**
* 获得请求对应的处理器和拦截器们
*/
@Nullable
HandlerExecutionChain getHandler(HttpServletRequest request) throws Exception;
}

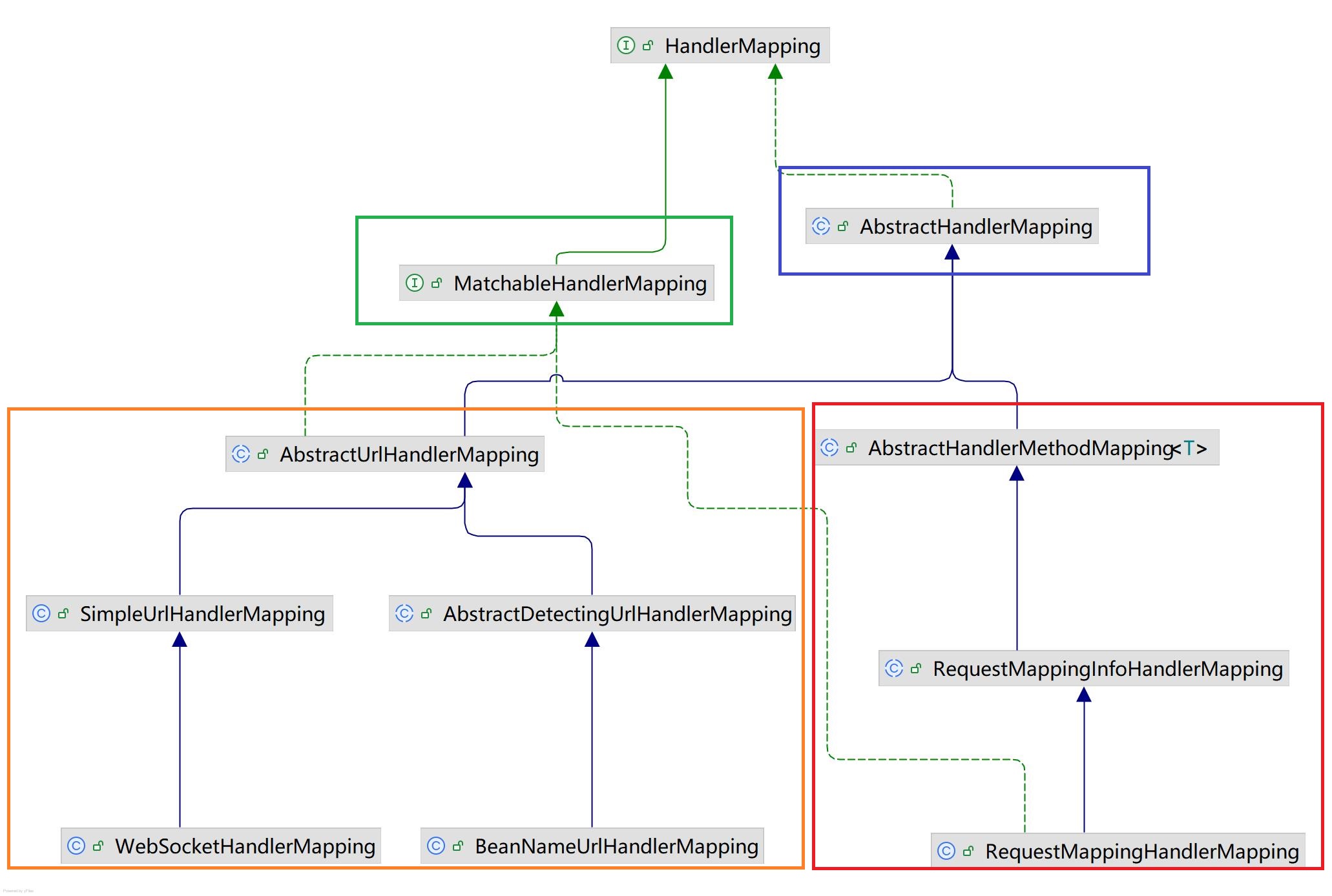
先来看一下继承图
HandlerMapping继承图
其中:

  • 蓝色框 AbstractHandlerMapping 抽象类,实现了 “为请求找到合适的 HandlerExecutionChain 处理器执行链” 对应的的骨架逻辑,而暴露 getHandlerInternal(HttpServletRequest request) 抽象方法,交由子类实现
  • AbstractHandlerMapping 的子类,分成两派,分别是
    • 橙色框 AbstractUrlHandlerMapping 系,基于 URL 进行匹配。例如基于xml配置的。当然,目前这种方式已经基本不用了,被 @RequestMapping 等注解的方式所取代。不过,Spring MVC 内置的一些路径匹配,还是使用这种方式。
    • 红色框 AbstractHandlerMethodMapping 系,基于 Method 进行匹配。例如,我们所熟知的 @RequestMapping 等注解的方式。
  • 绿色框的 MatchableHandlerMapping 接口,定义了 “判断请求和指定 pattern 路径是否匹配” 的方法。

初始化过程

在 DispatcherServlet 的 initHandlerMappings(ApplicationContext context) 方法,会在 onRefresh 方法被调用,初始化 HandlerMapping 组件,方法如下:

1
2
3
4
5
6
7
8
9
10
11
12
13
14
15
16
17
18
19
20
21
22
23
24
25
26
27
28
29
30
31
32
33
34
35
36
37
38
39
40
41
42
43
private void initHandlerMappings(ApplicationContext context) {
// 置空 handlerMappings
this.handlerMappings = null;

// <1> 如果开启探测功能,则扫描已注册的 HandlerMapping 的 Bean 们,添加到 handlerMappings 中
if (this.detectAllHandlerMappings) {
// Find all HandlerMappings in the ApplicationContext, including ancestor contexts.
// 扫描已注册的 HandlerMapping 的 Bean 们
Map<String, HandlerMapping> matchingBeans = BeanFactoryUtils.beansOfTypeIncludingAncestors(context,
HandlerMapping.class, true, false);
// 添加到 handlerMappings 中,并进行排序
if (!matchingBeans.isEmpty()) {
this.handlerMappings = new ArrayList<>(matchingBeans.values());
// We keep HandlerMappings in sorted order.
AnnotationAwareOrderComparator.sort(this.handlerMappings);
}
}
// <2> 如果关闭探测功能,则获得 Bean 名称为 "handlerMapping" 对应的 Bean ,将其添加至 handlerMappings
else {
try {
HandlerMapping hm = context.getBean(HANDLER_MAPPING_BEAN_NAME, HandlerMapping.class);
this.handlerMappings = Collections.singletonList(hm);
}
catch (NoSuchBeanDefinitionException ex) {
// Ignore, we'll add a default HandlerMapping later.
}
}
// Ensure we have at least one HandlerMapping, by registering
// a default HandlerMapping if no other mappings are found.
/**
* <3> 如果未获得到,则获得默认配置的 HandlerMapping 类
* {@link org.springframework.web.servlet.handler.BeanNameUrlHandlerMapping}
* {@link org.springframework.web.servlet.mvc.method.annotation.RequestMappingHandlerMapping}
*/
if (this.handlerMappings == null) {
this.handlerMappings = getDefaultStrategies(context, HandlerMapping.class);
if (logger.isTraceEnabled()) {
logger.trace("No HandlerMappings declared for servlet '" + getServletName() +
"': using default strategies from DispatcherServlet.properties");
}
}
}

  • 如果“开启”探测功能,则扫描已注册的 HandlerMapping 的 Bean 们,添加到 handlerMappings 中,默认开启
  • 如果“关闭”探测功能,则获得 Bean 名称为 “handlerMapping” 对应的 Bean ,将其添加至 handlerMappings
  • 如果未获得到,则获得默认配置的 HandlerMapping 类,调用 getDefaultStrategies() 方法,就是从 DispatcherServlet.properties 文件中读取 HandlerMapping 的默认实现类,如下:
    1
    2
    org.springframework.web.servlet.HandlerMapping=org.springframework.web.servlet.handler.BeanNameUrlHandlerMapping,\
    org.springframework.web.servlet.mvc.method.annotation.RequestMappingHandlerMapping
    可以看出,默认配置的是:BeanNameUrlHandlerMapping 和 RequestMappingHandlerMapping 对象(初始化顺序在这里体现的)

AbstractHandlerMapping

org.springframework.web.servlet.handler.AbstractHandlerMapping,实现 HandlerMapping、Ordered、BeanNameAware 接口,继承 WebApplicationObjectSupport 抽象类
该类是 HandlerMapping 接口的抽象基类,实现了“为请求找到合适的 HandlerExecutionChain 处理器执行链”对应的的骨架逻辑,而暴露 getHandlerInternal(HttpServletRequest request)

MatchableHandlerMapping

org.springframework.web.servlet.handler.MatchableHandlerMapping,定义了“判断请求和指定 pattern 路径是否匹配”的方法。代码如下:

1
2
3
4
5
6
7
8
public interface MatchableHandlerMapping extends HandlerMapping {

/**
* 判断请求和指定 pattern 路径是否匹配
*/
@Nullable
RequestMatchResult match(HttpServletRequest request, String pattern);
}

目前实现 MatchableHandlerMapping 接口的类,有 RequestMappingHandlerMapping 类和 AbstractUrlHandlerMapping 抽象类,在后续都会进行分析

HandlerInterceptor拦截器

org.springframework.web.servlet.HandlerInterceptor,处理器拦截器接口,代码如下:

1
2
3
4
5
6
7
8
9
10
11
12
13
14
15
16
17
18
19
20
21
22
23
24
25
public interface HandlerInterceptor {
/**
* 前置处理,在 {@link HandlerAdapter#handle(HttpServletRequest, HttpServletResponse, Object)} 执行之前
*/
default boolean preHandle(HttpServletRequest request, HttpServletResponse response, Object handler)
throws Exception {
return true;
}

/**
* 后置处理,在 {@link HandlerAdapter#handle(HttpServletRequest, HttpServletResponse, Object)} 执行成功之后
*/
default void postHandle(HttpServletRequest request, HttpServletResponse response, Object handler,
@Nullable ModelAndView modelAndView) throws Exception {
}

/**
* 完成处理,在 {@link HandlerAdapter#handle(HttpServletRequest, HttpServletResponse, Object)} 执行之后(无论成功还是失败)
* 条件:执行 {@link #preHandle(HttpServletRequest, HttpServletResponse, Object)} 成功的拦截器才会执行该方法
*/
default void afterCompletion(HttpServletRequest request, HttpServletResponse response, Object handler,
@Nullable Exception ex) throws Exception {
}
}

HandlerExecutionChain

org.springframework.web.servlet.HandlerExecutionChain,处理器执行链,也就是通过 HandlerMapping 组件为请求找到的处理对象,包含处理器(handler)和拦截器们(interceptors)

1
2
3
4
5
6
7
8
9
10
11
12
13
14
15
16
17
18
19
20
21
22
23
24
25
26
27
28
29
30
31
32
33
34
35
36
37
38
39
40
41
42
43
44
45
46
public class HandlerExecutionChain {
/**
* 处理器
*/
private final Object handler;

/**
* 拦截器数组
*/
@Nullable
private HandlerInterceptor[] interceptors;

/**
* 拦截器数组。
*
* 在实际使用时,会调用 {@link #getInterceptors()} 方法,初始化到 {@link #interceptors} 中
*/
@Nullable
private List<HandlerInterceptor> interceptorList;

/**
* 已成功执行 {@link HandlerInterceptor#preHandle(HttpServletRequest, HttpServletResponse, Object)} 的位置
*
* 在 {@link #applyPostHandle} 和 {@link #triggerAfterCompletion} 方法中需要用到,用于倒序执行拦截器的方法
*/
private int interceptorIndex = -1;

public HandlerExecutionChain(Object handler) {
this(handler, (HandlerInterceptor[]) null);
}

public HandlerExecutionChain(Object handler, @Nullable HandlerInterceptor... interceptors) {
if (handler instanceof HandlerExecutionChain) {
HandlerExecutionChain originalChain = (HandlerExecutionChain) handler;
this.handler = originalChain.getHandler();
this.interceptorList = new ArrayList<>();
// 将原始的 HandlerExecutionChain 的 interceptors 复制到 this.interceptorList 中
CollectionUtils.mergeArrayIntoCollection(originalChain.getInterceptors(), this.interceptorList);
// 将入参的 interceptors 合并到 this.interceptorList 中
CollectionUtils.mergeArrayIntoCollection(interceptors, this.interceptorList);
} else {
this.handler = handler;
this.interceptors = interceptors;
}
}
}
  • handler:请求对应的处理器对象,可以先理解为 HandlerMethod 对象(例如我们常用的 @RequestMapping 注解对应的方法会解析成该对象),也就是我们的某个 Method 的所有信息,可以被执行
  • interceptors:请求匹配的拦截器数组
  • interceptorList:请求匹配的拦截器集合,这个属性似乎跟上面一个数组属性是重复的,这里笔者只能猜测可能要实现的逻辑:interceptorList是内部持有的,并没有直接暴露给外部;而interceptors通过getInterceptors方法可以暴露给外部。通过interceptorList向数组array转换的时候,提供了一些便捷?这部分代码是上古的代码,从03年就存在了🤪
  • interceptorIndex:记录已成功执行前置处理的拦截器位置,因为已完成处理只会执行前置处理成功的拦截器,且倒序执行

HandlerInterceptor 的实现类

看一下继承图:
HandlerInterceptor继承图
这里面提几个重要的类:

MappedInterceptor

org.springframework.web.servlet.handler.MappedInterceptor,实现 HandlerInterceptor 接口,支持地址匹配的 HandlerInterceptor 实现类
每一个 <mvc:interceptor /> 标签,将被解析成一个 MappedInterceptor 类型的 Bean 拦截器对象
这里遇到了第一个**mvc:**打头的标签,结合拦截器的示例,我们先看看一般怎么使用的:

1
2
3
4
5
6
7
8
<mvc:interceptors>
<mvc:interceptor>
<mvc:mapping path="/**" />
<mvc:exclude-mapping path="/error/**" />
<bean class="cc.nimbusk.javaweb.interceptor.JwtInterceptor" />
</mvc:interceptor>
</mvc:interceptors>

  • 每一个 <mvc:interceptor /> 标签,将被解析成一个 MappedInterceptor 类型的 Bean 拦截器对象
  • 然后 MappedInterceptor 类型的拦截器在 AbstractHandlerMapping 的 initApplicationContext() -> detectMappedInterceptors 会被扫描到
    1
    2
    3
    4
    5
    6
    7
      protected void detectMappedInterceptors(List<HandlerInterceptor> mappedInterceptors) {
    // 扫描已注册的 MappedInterceptor 的 Bean 们,添加到 mappedInterceptors 中
    // MappedInterceptor 会根据请求路径做匹配,是否进行拦截
    mappedInterceptors.addAll(BeanFactoryUtils
    .beansOfTypeIncludingAncestors(obtainApplicationContext(), MappedInterceptor.class, true, false)
    .values());
    }
    也就是说在初始化 HandlerMapping 组件的时候会扫描到我们自定义的拦截器,并添加到属性中

如何配置interceptor

这里有个问题:<mvc:interceptor /> 标签如何被解析成MappedInterceptor对象的?
可以打开spring-webmvc子工程目录下的spring-webmvc/src/main/resources/META-INF/spring.handlers,内容如下:

1
http\://www.springframework.org/schema/mvc=org.springframework.web.servlet.config.MvcNamespaceHandler

指定了 NamespaceHandler 为 MvcNamespaceHandler 对象,也就是说<mvc />标签会被该对象进行解析,如下:

1
2
3
4
5
6
7
8
9
10
11
12
13
14
15
16
17
18
public class MvcNamespaceHandler extends NamespaceHandlerSupport {
@Override
public void init() {
registerBeanDefinitionParser("annotation-driven", new AnnotationDrivenBeanDefinitionParser());
registerBeanDefinitionParser("default-servlet-handler", new DefaultServletHandlerBeanDefinitionParser());
registerBeanDefinitionParser("interceptors", new InterceptorsBeanDefinitionParser());
registerBeanDefinitionParser("resources", new ResourcesBeanDefinitionParser());
registerBeanDefinitionParser("view-controller", new ViewControllerBeanDefinitionParser());
registerBeanDefinitionParser("redirect-view-controller", new ViewControllerBeanDefinitionParser());
registerBeanDefinitionParser("status-controller", new ViewControllerBeanDefinitionParser());
registerBeanDefinitionParser("view-resolvers", new ViewResolversBeanDefinitionParser());
registerBeanDefinitionParser("tiles-configurer", new TilesConfigurerBeanDefinitionParser());
registerBeanDefinitionParser("freemarker-configurer", new FreeMarkerConfigurerBeanDefinitionParser());
registerBeanDefinitionParser("groovy-configurer", new GroovyMarkupConfigurerBeanDefinitionParser());
registerBeanDefinitionParser("script-template-configurer", new ScriptTemplateConfigurerBeanDefinitionParser());
registerBeanDefinitionParser("cors", new CorsBeanDefinitionParser());
}
}

其中<mvc:interceptor />标签则会被 InterceptorsBeanDefinitionParser 对象进行解析,如下:

1
2
3
4
5
6
7
8
9
10
11
12
13
14
15
16
17
18
19
20
21
22
23
24
25
26
27
28
29
30
31
32
33
34
35
36
37
38
39
40
41
42
43
44
45
46
47
48
49
50
51
52
53
54
55
56
class InterceptorsBeanDefinitionParser implements BeanDefinitionParser {
@Override
@Nullable
public BeanDefinition parse(Element element, ParserContext context) {
context.pushContainingComponent(
new CompositeComponentDefinition(element.getTagName(), context.extractSource(element)));

RuntimeBeanReference pathMatcherRef = null;
if (element.hasAttribute("path-matcher")) {
pathMatcherRef = new RuntimeBeanReference(element.getAttribute("path-matcher"));
}

List<Element> interceptors = DomUtils.getChildElementsByTagName(element, "bean", "ref", "interceptor");
for (Element interceptor : interceptors) {
// 将 <mvc:interceptor /> 标签解析 MappedInterceptor 对象
RootBeanDefinition mappedInterceptorDef = new RootBeanDefinition(MappedInterceptor.class);
mappedInterceptorDef.setSource(context.extractSource(interceptor));
mappedInterceptorDef.setRole(BeanDefinition.ROLE_INFRASTRUCTURE);

ManagedList<String> includePatterns = null;
ManagedList<String> excludePatterns = null;
Object interceptorBean;
if ("interceptor".equals(interceptor.getLocalName())) {
includePatterns = getIncludePatterns(interceptor, "mapping");
excludePatterns = getIncludePatterns(interceptor, "exclude-mapping");
Element beanElem = DomUtils.getChildElementsByTagName(interceptor, "bean", "ref").get(0);
interceptorBean = context.getDelegate().parsePropertySubElement(beanElem, null);
}
else {
interceptorBean = context.getDelegate().parsePropertySubElement(interceptor, null);
}
mappedInterceptorDef.getConstructorArgumentValues().addIndexedArgumentValue(0, includePatterns);
mappedInterceptorDef.getConstructorArgumentValues().addIndexedArgumentValue(1, excludePatterns);
mappedInterceptorDef.getConstructorArgumentValues().addIndexedArgumentValue(2, interceptorBean);

if (pathMatcherRef != null) {
mappedInterceptorDef.getPropertyValues().add("pathMatcher", pathMatcherRef);
}

String beanName = context.getReaderContext().registerWithGeneratedName(mappedInterceptorDef);
context.registerComponent(new BeanComponentDefinition(mappedInterceptorDef, beanName));
}

context.popAndRegisterContainingComponent();
return null;
}

private ManagedList<String> getIncludePatterns(Element interceptor, String elementName) {
List<Element> paths = DomUtils.getChildElementsByTagName(interceptor, elementName);
ManagedList<String> patterns = new ManagedList<>(paths.size());
for (Element path : paths) {
patterns.add(path.getAttribute("path"));
}
return patterns;
}
}

逻辑不复杂,会将 <mvc:interceptor /> 标签解析 BeanDefinition 对象,beanClass 为 MappedInterceptor,解析出来的属性也会添加至其中,也就会给初始化成 MappedInterceptor 类型的 Spring Bean 到 Spring 上下文中

JavaConfig

在 SpringBoot 2.0+ 项目中,添加拦截器的方式可以如下:

1
2
3
4
5
6
7
8
9
10
11
12
13
14
15
16
17
18
19
20
21
22
23
24
25
26
27
28
29
30
31
32
33
34
35
36
37
38
39
40
41
42
43
@Component
public class JwtInterceptor implements HandlerInterceptor {
/**
* 前置处理
*
* @param handler 拦截的目标,处理器
* @return 该请求是否继续往下执行
*/
@Override
public boolean preHandle(HttpServletRequest request, HttpServletResponse response, Object handler) throws Exception {
// JWT 校验
// 验证通过,返回 true,否则返回false
return true;
}
/** 后置处理 */
@Override
public void postHandle(HttpServletRequest request, HttpServletResponse response, Object handler, ModelAndView modelAndView)
throws Exception {
}
/** 已完成处理 */
@Override
public void afterCompletion(HttpServletRequest request, HttpServletResponse response, Object handler, Exception ex)
throws Exception {
}
}

@Configuration
public class InterceptorConfig implements WebMvcConfigurer {

@Override
public void addInterceptors(InterceptorRegistry registry) {
List<String> excludePath = new ArrayList<>();
// 将拦截器添加至 InterceptorRegistry
registry.addInterceptor(jwtInterceptor()).addPathPatterns("/**").excludePathPatterns(excludePath);
}

@Bean
public JwtInterceptor jwtInterceptor() {
return new JwtInterceptor();
}

}

AbstractHandlerMethodMapping

接着来分析上面继承图中红色框部分的 AbstractHandlerMethodMapping 系,该系是基于 Method 进行匹配。例如,我们所熟知的 @RequestMapping 等注解的方式。
先来回顾一下在 DispatcherServlet 中处理请求的过程中通过 HandlerMapping 组件,获取到 HandlerExecutionChain 处理器执行链的方法,是通过AbstractHandlerMapping 的 getHandler 方法来获取的,如下:

1
2
3
4
5
6
7
8
9
10
11
12
13
@Override
@Nullable
public final HandlerExecutionChain getHandler(HttpServletRequest request) throws Exception {
// <1> 获得处理器(HandlerMethod 或者 HandlerExecutionChain),该方法是抽象方法,由子类实现
Object handler = getHandlerInternal(request);
// <2> 获得不到,则使用默认处理器
// <3> 还是获得不到,则返回 null
// <4> 如果找到的处理器是 String 类型,则从 Spring 容器中找到对应的 Bean 作为处理器
// <5> 创建 HandlerExecutionChain 对象(包含处理器和拦截器)
// ... 省略相关代码
return executionChain;
}

在 AbstractHandlerMapping 获取 HandlerExecutionChain 处理器执行链的方法中,需要先调用 getHandlerInternal(HttpServletRequest request) 抽象方法,获取请求对应的处理器,该方法由子类去实现。就上图中橙色框和红色框两类子类,本小节分析红色框部分内容。

注解相关

在SpringMVC体系的请求匹配注解如下:

  • org.springframework.web.bind.annotation.@Mapping
  • org.springframework.web.bind.annotation.@RequestMapping
  • org.springframework.web.bind.annotation.@GetMapping
  • org.springframework.web.bind.annotation.@PostMapping
  • org.springframework.web.bind.annotation.@PutMapping
  • org.springframework.web.bind.annotation.@DeleteMapping
  • org.springframework.web.bind.annotation.@PatchMapping

AbstractHandlerMethodMapping源码相关

org.springframework.web.servlet.result.method.AbstractHandlerMethodMapping,实现 InitializingBean 接口,继承 AbstractHandlerMapping 抽象类,以 Method 方法 作为 Handler 处理器 的 HandlerMapping 抽象类,提供 Mapping 的初始化、注册等通用的骨架方法。

构造方法
1
2
3
4
5
6
7
8
9
10
11
12
13
14
15
16
public abstract class AbstractHandlerMethodMapping<T> extends AbstractHandlerMapping implements InitializingBean {
/**
* 是否只扫描可访问的 HandlerMethod 们
*/
private boolean detectHandlerMethodsInAncestorContexts = false;
/**
* Mapping 命名策略
*/
@Nullable
private HandlerMethodMappingNamingStrategy<T> namingStrategy;
/**
* Mapping 注册表
*/
private final MappingRegistry mappingRegistry = new MappingRegistry();
}

其中:

  • 泛型,就是我们前面要一直提到的 Mapping 类型

  • mappingRegistry:Mapping 注册表,详细见下文

  • namingStrategy :org.springframework.web.servlet.handler.HandlerMethodMappingNamingStrategy 接口,HandlerMethod 的 Mapping 的名字生成策略接口

    1
    2
    3
    4
    5
    6
    7
    8
    9
    10
    11
    12
    13
    14
    15
    16
    17
    18
    19
    20
    21
    22
    23
    24
    25
    26
    27
    28
    29
    30
    31
    32
    @FunctionalInterface
    public interface HandlerMethodMappingNamingStrategy<T> {
    /**
    * 根据 HandlerMethod 获取名称,就是为对应的 Mappring 对象生成一个名称,便于获取
    */
    String getName(HandlerMethod handlerMethod, T mapping);
    }
    // org.springframework.web.servlet.mvc.method.RequestMappingInfoHandlerMethodMappingNamingStrateg.java
    public class RequestMappingInfoHandlerMethodMappingNamingStrategy implements HandlerMethodMappingNamingStrategy<RequestMappingInfo> {

    /** Separator between the type and method-level parts of a HandlerMethod mapping name. */
    public static final String SEPARATOR = "#";

    @Override
    public String getName(HandlerMethod handlerMethod, RequestMappingInfo mapping) {
    // 情况一,mapping 名字非空,则使用 mapping 的名字
    if (mapping.getName() != null) {
    return mapping.getName();
    }
    // 情况二,使用类名大写 + "#" + 方法名
    StringBuilder sb = new StringBuilder();
    String simpleTypeName = handlerMethod.getBeanType().getSimpleName();
    for (int i = 0; i < simpleTypeName.length(); i++) {
    if (Character.isUpperCase(simpleTypeName.charAt(i))) {
    sb.append(simpleTypeName.charAt(i));
    }
    }
    sb.append(SEPARATOR).append(handlerMethod.getMethod().getName());
    return sb.toString();
    }

    }
    • 情况一,如果 Mapping 已经配置名字,则直接返回。例如,@RequestMapping(name = “login”, value = “user/login”) 注解的方法,它对应的 Mapping 的名字就是 login
    • 情况二,如果 Mapping 未配置名字,则使用使用类名大写 + “#” + 方法名。例如,@RequestMapping(value = “user/login”) 注解的方法,假设它所在的类为 UserController ,对应的方法名为 login ,则它对应的 Mapping 的名字就是 USERCONTROLLER#login
    MappingRegistry 注册表

    这个是AbstractHandlerMethodMapping 的内部类,Mapping 注册表

    构造器
    1
    2
    3
    4
    5
    6
    7
    8
    9
    10
    11
    12
    13
    14
    15
    16
    17
    18
    19
    20
    21
    22
    23
    24
    25
    26
    27
    28
    29
    30
    31
    32
    33
    34
    35
    36
    class MappingRegistry {
    /**
    * 注册表
    *
    * Key: Mapping
    * Value:{@link MappingRegistration}(Mapping + HandlerMethod)
    */
    private final Map<T, MappingRegistration<T>> registry = new HashMap<>();
    /**
    * 注册表2
    *
    * Key:Mapping
    * Value:{@link HandlerMethod}
    */
    private final Map<T, HandlerMethod> mappingLookup = new LinkedHashMap<>();
    /**
    * 直接 URL 的映射
    *
    * Key:直接 URL(就是固定死的路径,而非多个)
    * Value:Mapping 数组
    */
    private final MultiValueMap<String, T> urlLookup = new LinkedMultiValueMap<>();
    /**
    * Mapping 的名字与 HandlerMethod 的映射
    *
    * Key:Mapping 的名字
    * Value:HandlerMethod 数组
    */
    private final Map<String, List<HandlerMethod>> nameLookup = new ConcurrentHashMap<>();

    private final Map<HandlerMethod, CorsConfiguration> corsLookup = new ConcurrentHashMap<>();
    /**
    * 读写锁
    */
    private final ReentrantReadWriteLock readWriteLock = new ReentrantReadWriteLock();
    }

    其中:

  • registry:注册表。Key: Mapping,即 泛型;Value:MappingRegistration 对象(Mapping + HandlerMethod)

  • mappingLookup:注册表2。Key: Mapping,即 泛型;Value:HandlerMethod 对象

  • urlLookup:直接 URL 的映射。Key:直接 URL(就是固定死的路径,而非多个);Value:Mapping 数组

  • nameLookup:Mapping 的名字与 HandlerMethod 的映射。Key:Mapping 的名字;Value:HandlerMethod 数组

  • readWriteLock:读写锁,为了才操作上述属性时保证线程安全

register方法

register()方法,将 Mapping、Method、handler(方法所在类)之间的映射关系进行注册,会生成 HandlerMethod 对象,就是处理器对象,方法如下:

1
2
3
4
5
6
7
8
9
10
11
12
13
14
15
16
17
18
19
20
21
22
23
24
25
26
27
28
29
30
31
32
33
34
35
36
37
38
39
40
41
42
public void register(T mapping, Object handler, Method method) {
// <1> 获得写锁
this.readWriteLock.writeLock().lock();
try {
// <2.1> 创建 HandlerMethod 对象
HandlerMethod handlerMethod = createHandlerMethod(handler, method);
// <2.2> 校验当前 mapping 是否存在对应的 HandlerMethod 对象,如果已存在但不是当前的 handlerMethod 对象则抛出异常
assertUniqueMethodMapping(handlerMethod, mapping);
// <2.3> 将 mapping 与 handlerMethod 的映射关系保存至 this.mappingLookup
this.mappingLookup.put(mapping, handlerMethod);

// <3.1> 获得 mapping 对应的普通 URL 数组
List<String> directUrls = getDirectUrls(mapping);
// <3.2> 将 url 和 mapping 的映射关系保存至 this.urlLookup
for (String url : directUrls) {
this.urlLookup.add(url, mapping);
}

// <4> 初始化 nameLookup
String name = null;
if (getNamingStrategy() != null) {
// <4.1> 获得 Mapping 的名字
name = getNamingStrategy().getName(handlerMethod, mapping);
// <4.2> 将 mapping 的名字与 HandlerMethod 的映射关系保存至 this.nameLookup
addMappingName(name, handlerMethod);
}

// <5> 初始化 CorsConfiguration 配置对象
CorsConfiguration corsConfig = initCorsConfiguration(handler, method, mapping);
if (corsConfig != null) {
this.corsLookup.put(handlerMethod, corsConfig);
}
// <6> 创建 MappingRegistration 对象
// 并与 mapping 映射添加到 registry 注册表中
this.registry.put(mapping, new MappingRegistration<>(mapping, handlerMethod, directUrls, name));
}
finally {
// <7> 释放写锁
this.readWriteLock.writeLock().unlock();
}
}

其中:

  1. 获得写锁
  2. 添加相关映射至Map<T, HandlerMethod> mappingLookup属性
    1. 调用 createHandlerMethod(Object handler, Method method) 方法,创建 HandlerMethod 对象,详情见下文
    2. 校验当前 Mapping 是否存在对应的 HandlerMethod 对象,如果已存在但不是前一步创建 HandlerMethod 对象则抛出异常,保证唯一性
    3. MappingHandlerMethod 的映射关系保存至 mappingLookup
  3. 添加相关映射至MultiValueMap<String, T> urlLookup属性
    1. 调用 getDirectUrls 方法,获得 Mapping 对应的直接 URL 数组,如下:
      1
      2
      3
      4
      5
      6
      7
      8
      9
      10
      11
      private List<String> getDirectUrls(T mapping) {
      List<String> urls = new ArrayList<>(1);
      // 遍历 Mapping 对应的路径
      for (String path : getMappingPathPatterns(mapping)) {
      // 非**模式**路径
      if (!getPathMatcher().isPattern(path)) {
      urls.add(path);
      }
      }
      return urls;
      }
    • 例如,@RequestMapping(“/user/login”) 注解对应的路径,就是直接路径
    • 例如,@RequestMapping(“/user/${id}”) 注解对应的路径,不是直接路径,因为不确定性
    1. 将 url 和 Mapping 的映射关系保存至 urlLookup
  4. 添加相关映射至Map<String, List<HandlerMethod>> nameLookup属性
    1. 调用 HandlerMethodMappingNamingStrategy#getName(HandlerMethod handlerMethod, T mapping) 方法,获得 Mapping 的名字
    2. 调用 addMappingName(String name, HandlerMethod handlerMethod) 方法,添加 Mapping 的名字 + HandlerMethod 至 nameLookup,如下:
      1
      2
      3
      4
      5
      6
      7
      8
      9
      10
      11
      12
      13
      14
      15
      16
      17
      18
      private void addMappingName(String name, HandlerMethod handlerMethod) {
      // 获得 Mapping 的名字,对应的 HandlerMethod 数组
      List<HandlerMethod> oldList = this.nameLookup.get(name);
      if (oldList == null) {
      oldList = Collections.emptyList();
      }
      // 如果已经存在,则不用添加
      for (HandlerMethod current : oldList) {
      if (handlerMethod.equals(current)) {
      return;
      }
      }
      // 添加到 nameLookup 中
      List<HandlerMethod> newList = new ArrayList<>(oldList.size() + 1);
      newList.addAll(oldList);
      newList.add(handlerMethod);
      this.nameLookup.put(name, newList);
      }
      和已有的进行合并,说明名称不是唯一
  5. 初始化 CorsConfiguration 配置对象,TODO 暂时忽略
  6. 创建 MappingRegistration 对象,并和 Mapping 进行映射添加至 registry
  7. 释放写锁
unregister方法
1
2
3
4
5
6
7
8
9
10
11
12
13
14
15
16
17
18
19
20
21
22
23
24
25
26
27
28
29
30
31
32
33
34
public void unregister(T mapping) {
// 获得写锁
this.readWriteLock.writeLock().lock();
try {
// 从 registry 中移除
MappingRegistration<T> definition = this.registry.remove(mapping);
if (definition == null) {
return;
}

// 从 mappingLookup 中移除
this.mappingLookup.remove(definition.getMapping());

// 从 urlLookup 移除
for (String url : definition.getDirectUrls()) {
List<T> list = this.urlLookup.get(url);
if (list != null) {
list.remove(definition.getMapping());
if (list.isEmpty()) {
this.urlLookup.remove(url);
}
}
}

// 从 nameLookup 移除
removeMappingName(definition);

// 从 corsLookup 中移除
this.corsLookup.remove(definition.getHandlerMethod());
}
finally {
// 释放写锁
this.readWriteLock.writeLock().unlock();
}

和 register 方法逻辑相反,依次移除相关映射

createHandlerMethod

createHandlerMethod(Object handler, Method method)方法,创建 Method 对应的 HandlerMethod 对象

1
2
3
4
5
6
7
8
9
10
11
12
13
14
15
protected HandlerMethod createHandlerMethod(Object handler, Method method) {
HandlerMethod handlerMethod;
// <1> 如果 handler 类型为 String, 说明对应一个 Bean 对象的名称
// 例如 UserController 使用 @Controller 注解后,默认入参 handler 就是它的 beanName ,即 `userController`
if (handler instanceof String) {
String beanName = (String) handler;
handlerMethod = new HandlerMethod(beanName, obtainApplicationContext().getAutowireCapableBeanFactory(), method);
}
// <2> 如果 handler 类型非 String ,说明是一个已经是一个 handler 对象,就无需处理,直接创建 HandlerMethod 对象
else {
handlerMethod = new HandlerMethod(handler, method);
}
return handlerMethod;
}

其中:

  1. 如果 handler 类型为 String, 说明对应一个 Bean 对象的名称。例如 UserController 使用 @Controller 注解后,默认入参 handler 就是它的 beanName ,即 userController
  2. 如果 handler 类型非 String ,说明是一个已经是一个 handler 对象,就无需处理,直接创建 HandlerMethod 对象所以你会发现 HandlerMethod 处理器对象,就是handler(方法所在类)+method(方法对象)的组合,通过它能执行该方法
HandlerMethod 处理器

org.springframework.web.method.HandlerMethod,处理器对象,也就是某个方法的封装对象(Method+所在类的 Bean 对象),有以下属性:

1
2
3
4
5
6
7
8
9
10
11
12
13
14
15
16
17
18
19
20
21
22
23
24
25
26
27
28
29
30
31
32
33
34
35
36
37
38
39
40
41
42
43
44
45
46
47
48
public class HandlerMethod {
/**
* Bean 对象
*/
private final Object bean;
@Nullable
private final BeanFactory beanFactory;
/**
* Bean 的类型
*/
private final Class<?> beanType;
/**
* 方法对象
*/
private final Method method;
/**
* {@link #method} 的桥接方法
* 存在泛型类型,编译器则会自动生成一个桥接方法(java1.5向后兼容)
*/
private final Method bridgedMethod;
/**
* 方法的参数类型数组
*/
private final MethodParameter[] parameters;
/**
* 响应的状态码,即 {@link ResponseStatus#code()}
*/
@Nullable
private HttpStatus responseStatus;
/**
* 响应的状态码原因,即 {@link ResponseStatus#reason()}
*/
@Nullable
private String responseStatusReason;
/**
* 解析自哪个 HandlerMethod 对象
*
* 仅构造方法中传入 HandlerMethod 类型的参数适用,例如 {@link #HandlerMethod(HandlerMethod)}
*/
@Nullable
private HandlerMethod resolvedFromHandlerMethod;
/**
* 父接口的方法的参数注解数组
*/
@Nullable
private volatile List<Annotation[][]> interfaceParameterAnnotations;
}

它的构造函数非常多,不过原理都差不多,我们挑两个来看看

  • HandlerMethod(String beanName, BeanFactory beanFactory, Method method) 构造方法
    对应 createHandlerMethod(Object handler, Method method)方法的 <1>,代码如下:
    1
    2
    3
    4
    5
    6
    7
    8
    9
    10
    11
    12
    13
    14
    15
    16
    17
    18
    19
    20
    21
    22
    public HandlerMethod(String beanName, BeanFactory beanFactory, Method method) {
    Assert.hasText(beanName, "Bean name is required");
    Assert.notNull(beanFactory, "BeanFactory is required");
    Assert.notNull(method, "Method is required");
    // <1> 将 beanName 赋值给 bean 属性,说明 beanFactory + bean 的方式,获得 handler 对象
    this.bean = beanName;
    this.beanFactory = beanFactory;
    // <2> 初始化 beanType 属性
    Class<?> beanType = beanFactory.getType(beanName);
    if (beanType == null) {
    throw new IllegalStateException("Cannot resolve bean type for bean with name '" + beanName + "'");
    }
    this.beanType = ClassUtils.getUserClass(beanType);
    // <3> 初始化 method、bridgedMethod 属性
    this.method = method;
    // 如果不是桥接方法则直接为该方法
    this.bridgedMethod = BridgeMethodResolver.findBridgedMethod(method);
    // <4> 初始化 parameters 属性,解析该方法(或者桥接方法)的参数类型
    this.parameters = initMethodParameters();
    // <5> 初始化 responseStatus、responseStatusReason 属性,通过 @ResponseStatus 注解
    evaluateResponseStatus();
    }
  • HandlerMethod(Object bean, Method method) 构造方法
    和上面的构造方法差不多,不同的是这里的 bean 对象就是方法所在类的 Bean 对象
    1
    2
    3
    4
    5
    6
    7
    8
    9
    10
    11
    12
    13
    14
    15
    16
    17
    public HandlerMethod(Object bean, Method method) {
    Assert.notNull(bean, "Bean is required");
    Assert.notNull(method, "Method is required");
    // <1> 初始化 Bean
    this.bean = bean;
    this.beanFactory = null;
    // <2> 初始化 beanType 属性
    this.beanType = ClassUtils.getUserClass(bean);
    // <3> 初始化 method、bridgedMethod 属性
    this.method = method;
    // 如果不是桥接方法则直接为该方法
    this.bridgedMethod = BridgeMethodResolver.findBridgedMethod(method);
    // <4> 初始化 parameters 属性,解析该方法(或者桥接方法)的参数类型
    this.parameters = initMethodParameters();
    // <5> 初始化 responseStatus、responseStatusReason 属性,通过 @ResponseStatus 注解
    evaluateResponseStatus();
    }

MappingRegistration 注册登记

AbstractHandlerMethodMapping 的私有静态内部类,Mapping 的注册登记信息,包含 Mapiing、HandlerMethod、直接 URL 路径、Mapping 名称,代码如下

1
2
3
4
5
6
7
8
9
10
11
12
13
14
15
16
17
18
19
20
21
22
23
24
25
26
27
28
29
private static class MappingRegistration<T> {
/**
* Mapping 对象
*/
private final T mapping;
/**
* HandlerMethod 对象
*/
private final HandlerMethod handlerMethod;
/**
* 直接 URL 数组(就是固定死的路径,而非多个)
*/
private final List<String> directUrls;
/**
* {@link #mapping} 的名字
*/
@Nullable
private final String mappingName;

public MappingRegistration(T mapping, HandlerMethod handlerMethod,
@Nullable List<String> directUrls, @Nullable String mappingName) {
Assert.notNull(mapping, "Mapping must not be null");
Assert.notNull(handlerMethod, "HandlerMethod must not be null");
this.mapping = mapping;
this.handlerMethod = handlerMethod;
this.directUrls = (directUrls != null ? directUrls : Collections.emptyList());
this.mappingName = mappingName;
}
}

很简单,就是保存了 Mapping 注册时的一些信息

afterPropertiesSet 初始化方法

1
2
3
4
5
6
7
8
9
10
11
12
13
14
15
16
17
18
19
20
21
22
23
24
25
26
27
28
29
30
31
32
33
34
35
36
37
38
39
40
public void afterPropertiesSet() {
// <x> 初始化处理器的方法们
initHandlerMethods();

// Total includes detected mappings + explicit registrations via registerMapping..
int total = this.getHandlerMethods().size();

if ((logger.isTraceEnabled() && total == 0) || (logger.isDebugEnabled() && total > 0) ) {
logger.debug(total + " mappings in " + formatMappingName());
}
}

protected void initHandlerMethods() {
// <1> 遍历 Bean ,逐个处理
String[] beanNames = obtainApplicationContext().getBeanNamesForType(Object.class);

for (String beanName : beanNames) {
// 排除目标代理类,AOP 相关,可查看注释
if (!beanName.startsWith(SCOPED_TARGET_NAME_PREFIX)) {
// <1.1> 获得 Bean 对应的 Class 对象
Class<?> beanType = null;
try {
beanType = obtainApplicationContext().getType(beanName);
}
catch (Throwable ex) {
// An unresolvable bean type, probably from a lazy bean - let's ignore it.
if (logger.isTraceEnabled()) {
logger.trace("Could not resolve type for bean '" + beanName + "'", ex);
}
}
// <1.2> 判断 Bean 是否为处理器(例如有 @Controller 或者 @RequestMapping 注解)
if (beanType != null && isHandler(beanType)) {
// <1.3> 扫描处理器方法
detectHandlerMethods(beanName);
}
}
}
// <2> 初始化处理器的方法们,目前是空方法,暂无具体的实现
handlerMethodsInitialized(getHandlerMethods());
}

detectHandlerMethods方法

detectHandlerMethods(Object handler)方法,初始化 Bean 下面的方法们为 HandlerMethod 对象,并注册到 MappingRegistry 注册表中,代码如下:

1
2
3
4
5
6
7
8
9
10
11
12
13
14
15
16
17
18
19
20
21
22
protected void detectHandlerMethods(final Object handler) {
// <1> 获得 Bean 对应的 Class 对象
Class<?> handlerType = (handler instanceof String ?
obtainApplicationContext().getType((String) handler) : handler.getClass());

if (handlerType != null) {
// <2> 获得真实的 Class 对象,因为 `handlerType` 可能是代理类
final Class<?> userType = ClassUtils.getUserClass(handlerType);
// <3> 获得匹配的方法和对应的 Mapping 对象
// 创建该方法对应的 Mapping 对象,例如根据 @RequestMapping 注解创建 RequestMappingInfo 对象
Map<Method, T> methods = MethodIntrospector.selectMethods(userType,
(MethodIntrospector.MetadataLookup<T>) method -> getMappingForMethod(method, userType));
if (logger.isTraceEnabled()) {
logger.trace(formatMappings(userType, methods));
}
// <4> 遍历方法,逐个注册 HandlerMethod
methods.forEach((key, mapping) -> {
Method invocableMethod = AopUtils.selectInvocableMethod(key, userType);
registerHandlerMethod(handler, invocableMethod, mapping);
});
}
}

【重点】 getHandlerInternal方法

getHandlerInternal(ServerWebExchange exchange)方法,获得请求对应的 HandlerMethod 处理器对象,方法如下:

1
2
3
4
5
6
7
8
9
10
11
12
13
14
15
16
17
@Override
protected HandlerMethod getHandlerInternal(HttpServletRequest request) throws Exception {
// <1> 获得请求的路径
String lookupPath = getUrlPathHelper().getLookupPathForRequest(request);
// <2> 获得读锁
this.mappingRegistry.acquireReadLock();
try {
// <3> 获得 HandlerMethod 对象
HandlerMethod handlerMethod = lookupHandlerMethod(lookupPath, request);
// <4> 进一步,获得一个新的 HandlerMethod 对象
return (handlerMethod != null ? handlerMethod.createWithResolvedBean() : null);
}
finally {
// <5> 释放读锁
this.mappingRegistry.releaseReadLock();
}
}
lookupHandlerMethod方法

lookupHandlerMethod(String lookupPath, HttpServletRequest request) 获得请求对应的 HandlerMethod 处理器对象

1
2
3
4
5
6
7
8
9
10
11
12
13
14
15
16
17
18
19
20
21
22
23
24
25
26
27
28
29
30
31
32
33
34
35
36
37
38
39
40
41
42
43
44
45
46
47
48
49
50
51
52
53
@Nullable
protected HandlerMethod lookupHandlerMethod(String lookupPath, HttpServletRequest request) throws Exception {
// <1> Match 数组,存储匹配上当前请求的结果(Mapping + HandlerMethod)
List<Match> matches = new ArrayList<>();
// <1.1> 优先,基于直接 URL (就是固定死的路径,而非多个)的 Mapping 们,进行匹配
List<T> directPathMatches = this.mappingRegistry.getMappingsByUrl(lookupPath);
if (directPathMatches != null) {
addMatchingMappings(directPathMatches, matches, request);
}
// <1.2> 其次,扫描注册表的 Mapping 们,进行匹配
if (matches.isEmpty()) {
// No choice but to go through all mappings...
addMatchingMappings(this.mappingRegistry.getMappings().keySet(), matches, request);
}

// <2> 如果匹配到,则获取最佳匹配的 Match 结果的 `HandlerMethod`属性
if (!matches.isEmpty()) {
// <2.1> 创建 MatchComparator 对象,排序 matches 结果,排序器
Comparator<Match> comparator = new MatchComparator(getMappingComparator(request));
matches.sort(comparator);
// <2.2> 获得首个 Match 对象,也就是最匹配的
Match bestMatch = matches.get(0);
// <2.3> 处理存在多个 Match 对象的情况!!
if (matches.size() > 1) {
if (logger.isTraceEnabled()) {
logger.trace(matches.size() + " matching mappings: " + matches);
}
if (CorsUtils.isPreFlightRequest(request)) {
return PREFLIGHT_AMBIGUOUS_MATCH;
}
// 比较 bestMatch 和 secondBestMatch ,如果相等,说明有问题,抛出 IllegalStateException 异常
// 因为,两个优先级一样高,说明无法判断谁更优先
Match secondBestMatch = matches.get(1);
if (comparator.compare(bestMatch, secondBestMatch) == 0) {
Method m1 = bestMatch.handlerMethod.getMethod();
Method m2 = secondBestMatch.handlerMethod.getMethod();
String uri = request.getRequestURI();
throw new IllegalStateException(
"Ambiguous handler methods mapped for '" + uri + "': {" + m1 + ", " + m2 + "}");
}
}
request.setAttribute(BEST_MATCHING_HANDLER_ATTRIBUTE, bestMatch.handlerMethod);
// <2.4> 处理首个 Match 对象
handleMatch(bestMatch.mapping, lookupPath, request);
// <2.5> 返回首个 Match 对象的 handlerMethod 属性
return bestMatch.handlerMethod;
}
// <3> 如果匹配不到,则处理不匹配的情况
else {
return handleNoMatch(this.mappingRegistry.getMappings().keySet(), lookupPath, request);
}
}

RequestMappingInfoHandlerMapping

org.springframework.web.servlet.mvc.method.RequestMappingInfoHandlerMapping,继承 AbstractHandlerMethodMapping 抽象类,定义了使用的泛型 为 org.springframework.web.servlet.mvc.method.RequestMappingInfo 类,即 Mapping 类型就是 RequestMappingInfo 对象

这样有什么好处呢?

RequestMappingInfoHandlerMapping 定义了使用 RequestMappingInfo 对象,而其子类 RequestMappingHandlerMapping 将使用了 @RequestMapping 注解的方法,解析生成 RequestMappingInfo 对象。这样,如果未来我们自己定义注解,或者其他方式来生成 RequestMappingHandlerMapping 对象,未尝不可。

RequestMappingHandlerMapping

org.springframework.web.servlet.mvc.method.annotation.RequestMappingHandlerMapping,实现 MatchableHandlerMapping、EmbeddedValueResolverAware 接口,继承 RequestMappingInfoHandlerMapping 抽象类,基于@RequestMapping 注解来构建 RequestMappingInfo 对象

构造方法
1
2
3
4
5
6
7
8
9
10
11
12
13
14
15
16
17
18
19
20
21
public class RequestMappingHandlerMapping extends RequestMappingInfoHandlerMapping
implements MatchableHandlerMapping, EmbeddedValueResolverAware {

private boolean useSuffixPatternMatch = true;

private boolean useRegisteredSuffixPatternMatch = false;

private boolean useTrailingSlashMatch = true;

private Map<String, Predicate<Class<?>>> pathPrefixes = new LinkedHashMap<>();

private ContentNegotiationManager contentNegotiationManager = new ContentNegotiationManager();

@Nullable
private StringValueResolver embeddedValueResolver;

/**
* RequestMappingInfo 的构建器
*/
private RequestMappingInfo.BuilderConfiguration config = new RequestMappingInfo.BuilderConfiguration();
}
afterPropertiesSet方法

因为父类 AbstractHandlerMethodMapping 实现了 InitializingBean 接口,在 Sping 初始化该 Bean 的时候,会调用该方法,完成一些初始化工作,方法如下:

1
2
3
4
5
6
7
8
9
10
11
12
13
14
15
@Override
public void afterPropertiesSet() {
// 构建 RequestMappingInfo.BuilderConfiguration 对象
this.config = new RequestMappingInfo.BuilderConfiguration();
this.config.setUrlPathHelper(getUrlPathHelper());
this.config.setPathMatcher(getPathMatcher());
this.config.setSuffixPatternMatch(this.useSuffixPatternMatch);
this.config.setTrailingSlashMatch(this.useTrailingSlashMatch);
this.config.setRegisteredSuffixPatternMatch(this.useRegisteredSuffixPatternMatch);
this.config.setContentNegotiationManager(getContentNegotiationManager());

// 调用父类,初始化
super.afterPropertiesSet();
}

HandlerAdapter 组件

先来回顾一下在 DispatcherServlet 中处理请求的过程中哪里使用到 HandlerAdapter 组件,来看看DispatcherServlet 的 doDispatch 方法中看看,如下:

1
2
3
4
5
6
7
8
9
10
11
12
13
14
15
16
17
18
19
20
21
22
23
24
25
26
protected void doDispatch(HttpServletRequest request, HttpServletResponse response) throws Exception {
HttpServletRequest processedRequest = request;
HandlerExecutionChain mappedHandler = null;
ModelAndView mv = null;
// ... 省略相关代码
// <3> 获得请求对应的 HandlerExecutionChain 对象(HandlerMethod 和 HandlerInterceptor 拦截器们)
mappedHandler = getHandler(processedRequest);
// ... 省略相关代码
// <4> 获得当前 handler 对应的 HandlerAdapter 对象
HandlerAdapter ha = getHandlerAdapter(mappedHandler.getHandler());
// ... 省略相关代码
// <6> 真正的调用 handler 方法,也就是执行对应的方法,并返回视图
mv = ha.handle(processedRequest, response, mappedHandler.getHandler());
// ... 省略相关代码
}
protected HandlerAdapter getHandlerAdapter(Object handler) throws ServletException {
if (this.handlerAdapters != null) {
for (HandlerAdapter adapter : this.handlerAdapters) {
if (adapter.supports(handler)) {
return adapter;
}
}
}
throw new ServletException("No adapter for handler [...");
}

通过遍历 HandlerAdapter 组件们,判断是否支持处理该 handler 处理器,支持则返回该 HandlerAdapter 组件。
注意,这里是通过一个一个的 HandlerAdapter 组件去判断是否支持该处理器,如果支持则直接返回这个 HandlerAdapter 组件,不会继续下去,所以获取处理器对应 HandlerAdapter 组件是有一定的先后顺序的,默认是HttpRequestHandlerAdapter -> SimpleControllerHandlerAdapter -> RequestMappingHandlerAdapter

HandlerAdapter 接口

org.springframework.web.servlet.HandlerAdapter接口,处理器的适配器,去执行处理器,代码如下:

1
2
3
4
5
6
7
8
9
10
11
12
13
14
15
16
17
18
public interface HandlerAdapter {
/**
* 是否支持该处理器
*/
boolean supports(Object handler);

/**
* 执行处理器,返回 ModelAndView 结果
*/
@Nullable
ModelAndView handle(HttpServletRequest request, HttpServletResponse response, Object handler) throws Exception;

/**
* 返回请求的最新更新时间,如果不支持该操作,则返回 -1 即可
*/
long getLastModified(HttpServletRequest request, Object handler);
}

初始化过程

在 DispatcherServlet 的 initHandlerAdapters(ApplicationContext context) 方法,会在 onRefresh 方法被调用,初始化 HandlerAdapter 组件,方法如下:

1
2
3
4
5
6
7
8
9
10
11
12
13
14
15
16
17
18
19
20
21
22
23
24
25
26
27
28
29
30
31
32
33
34
35
36
37
38
39
private void initHandlerAdapters(ApplicationContext context) {
this.handlerAdapters = null;

if (this.detectAllHandlerAdapters) {
// Find all HandlerAdapters in the ApplicationContext, including ancestor contexts.
Map<String, HandlerAdapter> matchingBeans =
BeanFactoryUtils.beansOfTypeIncludingAncestors(context, HandlerAdapter.class, true, false);
if (!matchingBeans.isEmpty()) {
this.handlerAdapters = new ArrayList<>(matchingBeans.values());
// We keep HandlerAdapters in sorted order.
AnnotationAwareOrderComparator.sort(this.handlerAdapters);
}
}
else {
try {
HandlerAdapter ha = context.getBean(HANDLER_ADAPTER_BEAN_NAME, HandlerAdapter.class);
this.handlerAdapters = Collections.singletonList(ha);
}
catch (NoSuchBeanDefinitionException ex) {
// Ignore, we'll add a default HandlerAdapter later.
}
}

// Ensure we have at least some HandlerAdapters, by registering
// default HandlerAdapters if no other adapters are found.
/**
* 如果未获得到,则获得默认配置的 HandlerAdapter 类
* {@link org.springframework.web.servlet.mvc.HttpRequestHandlerAdapter}
* {@link org.springframework.web.servlet.mvc.SimpleControllerHandlerAdapter}
* {@link org.springframework.web.servlet.mvc.method.annotation.RequestMappingHandlerAdapter}
*/
if (this.handlerAdapters == null) {
this.handlerAdapters = getDefaultStrategies(context, HandlerAdapter.class);
if (logger.isTraceEnabled()) {
logger.trace("No HandlerAdapters declared for servlet '" + getServletName() +
"': using default strategies from DispatcherServlet.properties");
}
}
}

其中:

  1. 如果“开启”探测功能,则扫描已注册的 HandlerAdapter 的 Bean 们,添加到 handlerAdapters 中,默认开启,这里会进行排序,可以通过实现 Order 接口设置排序值
  2. 如果“关闭”探测功能,则获得 Bean 名称为 “handlerAdapter” 对应的 Bean ,将其添加至 handlerAdapters
  3. 如果未获得到,则获得默认配置的 HandlerAdapter 类,调用 getDefaultStrategies(ApplicationContext context, Class strategyInterface) 方法,就是从 DispatcherServlet.properties 文件中读取 HandlerAdapter 的默认实现类,如下:
    1
    2
    3
    org.springframework.web.servlet.HandlerAdapter=org.springframework.web.servlet.mvc.HttpRequestHandlerAdapter,\
    org.springframework.web.servlet.mvc.SimpleControllerHandlerAdapter,\
    org.springframework.web.servlet.mvc.method.annotation.RequestMappingHandlerAdapter
    可以看到对应的是 HttpRequestHandlerAdapter、SimpleControllerHandlerAdapter、RequestMappingHandlerAdapter 三个实现类,接下来就一个一个分析

HttpRequestHandlerAdapter

org.springframework.web.servlet.mvc.HttpRequestHandlerAdapter,实现 HandlerAdapter 接口,基于 HttpRequestHandler 接口的 HandlerAdapter 实现类,代码如下:

1
2
3
4
5
6
7
8
9
10
11
12
13
14
15
16
17
18
19
20
21
22
23
24
25
26
27
28
29
30
31
32
33
34
35
36
public class HttpRequestHandlerAdapter implements HandlerAdapter {
@Override
public boolean supports(Object handler) {
// 判断是 HttpRequestHandler 类型
return (handler instanceof HttpRequestHandler);
}

@Override
@Nullable
public ModelAndView handle(HttpServletRequest request, HttpServletResponse response, Object handler)
throws Exception {
// HttpRequestHandler 类型的调用
((HttpRequestHandler) handler).handleRequest(request, response);
return null;
}

@Override
public long getLastModified(HttpServletRequest request, Object handler) {
// 处理器实现了 LastModified 接口的情况下
if (handler instanceof LastModified) {
return ((LastModified) handler).getLastModified(request);
}
return -1L;
}
}

// org.springframework.web.HttpRequestHandler.java
@FunctionalInterface
public interface HttpRequestHandler {
/**
* 处理请求
*/
void handleRequest(HttpServletRequest request, HttpServletResponse response)
throws ServletException, IOException;
}

SimpleControllerHandlerAdapter

1
2
3
4
5
6
7
8
9
10
11
12
13
14
15
16
17
18
19
20
21
22
23
24
25
26
27
28
29
30
31
32
33
public class SimpleControllerHandlerAdapter implements HandlerAdapter {
@Override
public boolean supports(Object handler) {
// <1> 判断是 Controller 类型
return (handler instanceof Controller);
}

@Override
@Nullable
public ModelAndView handle(HttpServletRequest request, HttpServletResponse response, Object handler)
throws Exception {
// <2> Controller 类型的调用
return ((Controller) handler).handleRequest(request, response);
}

@Override
public long getLastModified(HttpServletRequest request, Object handler) {
// 处理器实现了 LastModified 接口的情况下
if (handler instanceof LastModified) {
return ((LastModified) handler).getLastModified(request);
}
return -1L;
}
}

@FunctionalInterface
public interface Controller {
/**
* 处理请求
*/
@Nullable
ModelAndView handleRequest(HttpServletRequest request, HttpServletResponse response) throws Exception;
}

逻辑比较简单,和 HttpRequestHandlerAdapter 差不多,如果这个处理器实现了 Controoler 接口,则使用 HttpRequestHandlerAdapter 调用该处理器的 handleRequest(HttpServletRequest request, HttpServletResponse response)方法去处理器请求,直接返回处理器执行后返回 ModelAndView。

RequestMappingHandlerAdapter

org.springframework.web.servlet.mvc.method.annotation.RequestMappingHandlerAdapter,实现 BeanFactoryAware、InitializingBean 接口,继承 AbstractHandlerMethodAdapter 抽象类,基于 @RequestMapping 注解的 HandlerMethod 处理器的 HandlerMethodAdapter 实现类

构造方法
1
2
3
4
5
6
7
8
9
10
11
12
13
14
15
16
17
18
19
20
21
22
23
24
25
26
27
28
29
30
31
32
33
34
35
36
37
38
39
40
41
42
43
44
45
46
47
48
49
50
51
52
53
54
55
56
57
58
59
60
61
62
63
64
65
66
67
68
69
70
71
72
73
74
75
76
77
78
79
80
81
82
83
84
85
86
87
88
89
90
91
92
93
94
95
public class RequestMappingHandlerAdapter extends AbstractHandlerMethodAdapter
implements BeanFactoryAware, InitializingBean {

/**
* MethodFilter that matches {@link InitBinder @InitBinder} methods.
*/
public static final MethodFilter INIT_BINDER_METHODS = method ->
AnnotatedElementUtils.hasAnnotation(method, InitBinder.class);
/**
* MethodFilter that matches {@link ModelAttribute @ModelAttribute} methods.
*/
public static final MethodFilter MODEL_ATTRIBUTE_METHODS = method ->
(!AnnotatedElementUtils.hasAnnotation(method, RequestMapping.class) &&
AnnotatedElementUtils.hasAnnotation(method, ModelAttribute.class));

@Nullable
private List<HandlerMethodArgumentResolver> customArgumentResolvers;

@Nullable
private HandlerMethodArgumentResolverComposite argumentResolvers;

@Nullable
private HandlerMethodArgumentResolverComposite initBinderArgumentResolvers;

@Nullable
private List<HandlerMethodReturnValueHandler> customReturnValueHandlers;

@Nullable
private HandlerMethodReturnValueHandlerComposite returnValueHandlers;

@Nullable
private List<ModelAndViewResolver> modelAndViewResolvers;

private ContentNegotiationManager contentNegotiationManager = new ContentNegotiationManager();

private List<HttpMessageConverter<?>> messageConverters;

private List<Object> requestResponseBodyAdvice = new ArrayList<>();

@Nullable
private WebBindingInitializer webBindingInitializer;

private AsyncTaskExecutor taskExecutor = new SimpleAsyncTaskExecutor("MvcAsync");

@Nullable
private Long asyncRequestTimeout;

private CallableProcessingInterceptor[] callableInterceptors = new CallableProcessingInterceptor[0];

private DeferredResultProcessingInterceptor[] deferredResultInterceptors = new DeferredResultProcessingInterceptor[0];

private ReactiveAdapterRegistry reactiveAdapterRegistry = ReactiveAdapterRegistry.getSharedInstance();

private boolean ignoreDefaultModelOnRedirect = false;

private int cacheSecondsForSessionAttributeHandlers = 0;

/**
* 是否对相同 Session 加锁
*/
private boolean synchronizeOnSession = false;

private SessionAttributeStore sessionAttributeStore = new DefaultSessionAttributeStore();

private ParameterNameDiscoverer parameterNameDiscoverer = new DefaultParameterNameDiscoverer();

@Nullable
private ConfigurableBeanFactory beanFactory;

// ========== 缓存 ==========
private final Map<Class<?>, SessionAttributesHandler> sessionAttributesHandlerCache = new ConcurrentHashMap<>(64);
private final Map<Class<?>, Set<Method>> initBinderCache = new ConcurrentHashMap<>(64);
private final Map<ControllerAdviceBean, Set<Method>> initBinderAdviceCache = new LinkedHashMap<>();
private final Map<Class<?>, Set<Method>> modelAttributeCache = new ConcurrentHashMap<>(64);
private final Map<ControllerAdviceBean, Set<Method>> modelAttributeAdviceCache = new LinkedHashMap<>();

// ... 省略 getter、setter 方法
public RequestMappingHandlerAdapter() {
// 初始化 messageConverters
StringHttpMessageConverter stringHttpMessageConverter = new StringHttpMessageConverter();
stringHttpMessageConverter.setWriteAcceptCharset(false); // see SPR-7316

this.messageConverters = new ArrayList<>(4);
this.messageConverters.add(new ByteArrayHttpMessageConverter());
this.messageConverters.add(stringHttpMessageConverter);
try {
this.messageConverters.add(new SourceHttpMessageConverter<>());
}
catch (Error err) {
// Ignore when no TransformerFactory implementation is available
}
this.messageConverters.add(new AllEncompassingFormHttpMessageConverter());
}
}

有许多的属性,不着急理解,先列几个主要的属性对象:

  • HandlerMethodArgumentResolverComposite argumentResolvers:参数处理器组合对象
  • HandlerMethodReturnValueHandlerComposite returnValueHandlers:返回值处理器组合对象
  • List messageConverters:HTTP 消息转换器集合对象
  • List requestResponseBodyAdvice: RequestResponseAdvice 集合对象

    在构造方法中默认会添加了四个 HttpMessageConverter 对象,当然,默认还会添加其他的,例如 MappingJackson2HttpMessageConverter 为 JSON 消息格式的转换器

    afterPropertiesSet 初始化方法

    因为 RequestMappingHandlerAdapter 实现了 InitializingBean 接口,在 Sping 初始化该 Bean 的时候,会调用该方法,完成一些初始化工作,方法如下

    1
    2
    3
    4
    5
    6
    7
    8
    9
    10
    11
    12
    13
    14
    15
    16
    17
    18
    19
    20
    21
    22
    23
    @Override
    public void afterPropertiesSet() {
    // Do this first, it may add ResponseBody advice beans
    // <1> 初始化 ControllerAdvice 相关
    initControllerAdviceCache();

    // <2> 初始化 argumentResolvers 属性
    if (this.argumentResolvers == null) {
    List<HandlerMethodArgumentResolver> resolvers = getDefaultArgumentResolvers();
    this.argumentResolvers = new HandlerMethodArgumentResolverComposite().addResolvers(resolvers);
    }
    // <3> 初始化 initBinderArgumentResolvers 属性
    if (this.initBinderArgumentResolvers == null) {
    List<HandlerMethodArgumentResolver> resolvers = getDefaultInitBinderArgumentResolvers();
    this.initBinderArgumentResolvers = new HandlerMethodArgumentResolverComposite().addResolvers(resolvers);
    }
    // <4> 初始化 returnValueHandlers 属性
    if (this.returnValueHandlers == null) {
    List<HandlerMethodReturnValueHandler> handlers = getDefaultReturnValueHandlers();
    this.returnValueHandlers = new HandlerMethodReturnValueHandlerComposite().addHandlers(handlers);
    }
    }

    initControllerAdviceCache
    1
    2
    3
    4
    5
    6
    7
    8
    9
    10
    11
    12
    13
    14
    15
    16
    17
    18
    19
    20
    21
    22
    23
    24
    25
    26
    27
    28
    29
    30
    31
    32
    33
    34
    35
    36
    37
    38
    39
    40
    41
    42
    43
    44
    45
    46
    47
    48
    49
    50
    51
    52
    53
    54
    55
    56
    private void initControllerAdviceCache() {
    if (getApplicationContext() == null) {
    return;
    }

    // <1> 扫描 @ControllerAdvice 注解的 Bean 们,生成对应的 ControllerAdviceBean 对象,并将进行排序
    List<ControllerAdviceBean> adviceBeans = ControllerAdviceBean.findAnnotatedBeans(getApplicationContext());
    AnnotationAwareOrderComparator.sort(adviceBeans);

    List<Object> requestResponseBodyAdviceBeans = new ArrayList<>();

    // <2> 遍历 ControllerAdviceBean 数组
    for (ControllerAdviceBean adviceBean : adviceBeans) {
    Class<?> beanType = adviceBean.getBeanType();
    if (beanType == null) {
    throw new IllegalStateException("Unresolvable type for ControllerAdviceBean: " + adviceBean);
    }
    // <2.1> 扫描有 `@ModelAttribute` ,无 `@RequestMapping` 注解的方法,添加到 `modelAttributeAdviceCache` 属性中
    // 该类方法用于在执行方法前修改 Model 对象
    Set<Method> attrMethods = MethodIntrospector.selectMethods(beanType, MODEL_ATTRIBUTE_METHODS);
    if (!attrMethods.isEmpty()) {
    this.modelAttributeAdviceCache.put(adviceBean, attrMethods);
    }
    // <2.2> 扫描有 `@InitBinder` 注解的方法,添加到 `initBinderAdviceCache` 属性中
    // 该类方法用于在执行方法前初始化数据绑定器
    Set<Method> binderMethods = MethodIntrospector.selectMethods(beanType, INIT_BINDER_METHODS);
    if (!binderMethods.isEmpty()) {
    this.initBinderAdviceCache.put(adviceBean, binderMethods);
    }
    // <2.3> 如果是 RequestBodyAdvice 或 ResponseBodyAdvice 的子类,添加到 requestResponseBodyAdviceBeans 中
    if (RequestBodyAdvice.class.isAssignableFrom(beanType) || ResponseBodyAdvice.class.isAssignableFrom(beanType)) {
    requestResponseBodyAdviceBeans.add(adviceBean);
    }
    }

    // <2.3> 将 requestResponseBodyAdviceBeans 添加到 this.requestResponseBodyAdvice 属性种
    if (!requestResponseBodyAdviceBeans.isEmpty()) {
    this.requestResponseBodyAdvice.addAll(0, requestResponseBodyAdviceBeans);
    }

    // 打印日志
    if (logger.isDebugEnabled()) {
    int modelSize = this.modelAttributeAdviceCache.size();
    int binderSize = this.initBinderAdviceCache.size();
    int reqCount = getBodyAdviceCount(RequestBodyAdvice.class);
    int resCount = getBodyAdviceCount(ResponseBodyAdvice.class);
    if (modelSize == 0 && binderSize == 0 && reqCount == 0 && resCount == 0) {
    logger.debug("ControllerAdvice beans: none");
    }
    else {
    logger.debug("ControllerAdvice beans: " + modelSize + " @ModelAttribute, " + binderSize +
    " @InitBinder, " + reqCount + " RequestBodyAdvice, " + resCount + " ResponseBodyAdvice");
    }
    }
    }

    其中:

    1. 从 Spring 上下文扫描 @ControllerAdvice 注解的 Bean 们,生成对应的 ControllerAdviceBean 对象,并将进行排序,方法如下:

      1
      2
      3
      4
      5
      6
      7
      8
      9
      10
      public static List<ControllerAdviceBean> findAnnotatedBeans(ApplicationContext context) {
      return Arrays.stream(BeanFactoryUtils.beanNamesForTypeIncludingAncestors(context, Object.class))
      // 排除代理目标类,AOP 相关
      .filter(name -> !ScopedProxyUtils.isScopedTarget(name))
      // 包含 @ControllerAdvice 注解
      .filter(name -> context.findAnnotationOnBean(name, ControllerAdvice.class) != null)
      // 生成对应的 ControllerAdviceBean 对象
      .map(name -> new ControllerAdviceBean(name, context))
      .collect(Collectors.toList());
      }

      @ControllerAdvice 注解:用于 Controller 类的增强类,其中可定义多种增强的方法,例如 @ExceptionHandler 注解的方法用于处理器 Controller 抛出的异常

    2. 遍历 1 中生成 ControllerAdviceBean 数组

    3. 扫描有 @ModelAttribute ,无 @RequestMapping 注解的方法,添加到 modelAttributeAdviceCache 属性中,该类方法用于在执行方法前修改 Model 对象

    4. 扫描有 @InitBinder 注解的方法,添加到 initBinderAdviceCache 属性中,该类方法用于在执行方法前初始化数据绑定器

    5. 如果是 RequestBodyAdvice 或 ResponseBodyAdvice 的子类,保存至 requestResponseBodyAdviceBeans 临时变量中

    6. 将 2.3 的 requestResponseBodyAdviceBeans 保存至 requestResponseBodyAdvice 属性中

    getDefaultArgumentResolvers方法

    初始化默认的参数解析器

    1
    2
    3
    4
    5
    6
    7
    8
    9
    10
    11
    12
    13
    14
    15
    16
    17
    18
    19
    20
    21
    22
    23
    24
    25
    26
    27
    28
    29
    30
    31
    32
    33
    34
    35
    36
    37
    38
    39
    40
    41
    42
    43
    private List<HandlerMethodArgumentResolver> getDefaultArgumentResolvers() {
    List<HandlerMethodArgumentResolver> resolvers = new ArrayList<>();

    // Annotation-based argument resolution
    resolvers.add(new RequestParamMethodArgumentResolver(getBeanFactory(), false));
    resolvers.add(new RequestParamMapMethodArgumentResolver());
    resolvers.add(new PathVariableMethodArgumentResolver());
    resolvers.add(new PathVariableMapMethodArgumentResolver());
    resolvers.add(new MatrixVariableMethodArgumentResolver());
    resolvers.add(new MatrixVariableMapMethodArgumentResolver());
    resolvers.add(new ServletModelAttributeMethodProcessor(false));
    resolvers.add(new RequestResponseBodyMethodProcessor(getMessageConverters(), this.requestResponseBodyAdvice));
    resolvers.add(new RequestPartMethodArgumentResolver(getMessageConverters(), this.requestResponseBodyAdvice));
    resolvers.add(new RequestHeaderMethodArgumentResolver(getBeanFactory()));
    resolvers.add(new RequestHeaderMapMethodArgumentResolver());
    resolvers.add(new ServletCookieValueMethodArgumentResolver(getBeanFactory()));
    resolvers.add(new ExpressionValueMethodArgumentResolver(getBeanFactory()));
    resolvers.add(new SessionAttributeMethodArgumentResolver());
    resolvers.add(new RequestAttributeMethodArgumentResolver());

    // Type-based argument resolution
    resolvers.add(new ServletRequestMethodArgumentResolver());
    resolvers.add(new ServletResponseMethodArgumentResolver());
    resolvers.add(new HttpEntityMethodProcessor(getMessageConverters(), this.requestResponseBodyAdvice));
    resolvers.add(new RedirectAttributesMethodArgumentResolver());
    resolvers.add(new ModelMethodProcessor());
    resolvers.add(new MapMethodProcessor());
    resolvers.add(new ErrorsMethodArgumentResolver());
    resolvers.add(new SessionStatusMethodArgumentResolver());
    resolvers.add(new UriComponentsBuilderMethodArgumentResolver());

    // Custom arguments
    if (getCustomArgumentResolvers() != null) {
    resolvers.addAll(getCustomArgumentResolvers());
    }

    // Catch-all
    resolvers.add(new RequestParamMethodArgumentResolver(getBeanFactory(), true));
    resolvers.add(new ServletModelAttributeMethodProcessor(true));

    return resolvers;
    }

    getDefaultInitBinderArgumentResolvers

    初始化默认的参数绑定器

    1
    2
    3
    4
    5
    6
    7
    8
    9
    10
    11
    12
    13
    14
    15
    16
    17
    18
    19
    20
    21
    22
    23
    24
    25
    26
    27
    28
    private List<HandlerMethodArgumentResolver> getDefaultInitBinderArgumentResolvers() {
    List<HandlerMethodArgumentResolver> resolvers = new ArrayList<>();

    // Annotation-based argument resolution
    resolvers.add(new RequestParamMethodArgumentResolver(getBeanFactory(), false));
    resolvers.add(new RequestParamMapMethodArgumentResolver());
    resolvers.add(new PathVariableMethodArgumentResolver());
    resolvers.add(new PathVariableMapMethodArgumentResolver());
    resolvers.add(new MatrixVariableMethodArgumentResolver());
    resolvers.add(new MatrixVariableMapMethodArgumentResolver());
    resolvers.add(new ExpressionValueMethodArgumentResolver(getBeanFactory()));
    resolvers.add(new SessionAttributeMethodArgumentResolver());
    resolvers.add(new RequestAttributeMethodArgumentResolver());

    // Type-based argument resolution
    resolvers.add(new ServletRequestMethodArgumentResolver());
    resolvers.add(new ServletResponseMethodArgumentResolver());

    // Custom arguments
    if (getCustomArgumentResolvers() != null) {
    resolvers.addAll(getCustomArgumentResolvers());
    }

    // Catch-all
    resolvers.add(new RequestParamMethodArgumentResolver(getBeanFactory(), true));

    return resolvers;
    }
    getDefaultReturnValueHandlers

    初始化默认的返回值处理器

    1
    2
    3
    4
    5
    6
    7
    8
    9
    10
    11
    12
    13
    14
    15
    16
    17
    18
    19
    20
    21
    22
    23
    24
    25
    26
    27
    28
    29
    30
    31
    32
    33
    34
    35
    36
    37
    38
    39
    40
    41
    private List<HandlerMethodReturnValueHandler> getDefaultReturnValueHandlers() {
    List<HandlerMethodReturnValueHandler> handlers = new ArrayList<>();

    // Single-purpose return value types
    handlers.add(new ModelAndViewMethodReturnValueHandler());
    handlers.add(new ModelMethodProcessor());
    handlers.add(new ViewMethodReturnValueHandler());
    handlers.add(new ResponseBodyEmitterReturnValueHandler(getMessageConverters(),
    this.reactiveAdapterRegistry, this.taskExecutor, this.contentNegotiationManager));
    handlers.add(new StreamingResponseBodyReturnValueHandler());
    handlers.add(new HttpEntityMethodProcessor(getMessageConverters(),
    this.contentNegotiationManager, this.requestResponseBodyAdvice));
    handlers.add(new HttpHeadersReturnValueHandler());
    handlers.add(new CallableMethodReturnValueHandler());
    handlers.add(new DeferredResultMethodReturnValueHandler());
    handlers.add(new AsyncTaskMethodReturnValueHandler(this.beanFactory));

    // Annotation-based return value types
    handlers.add(new ModelAttributeMethodProcessor(false));
    handlers.add(new RequestResponseBodyMethodProcessor(getMessageConverters(),
    this.contentNegotiationManager, this.requestResponseBodyAdvice));

    // Multi-purpose return value types
    handlers.add(new ViewNameMethodReturnValueHandler());
    handlers.add(new MapMethodProcessor());

    // Custom return value types
    if (getCustomReturnValueHandlers() != null) {
    handlers.addAll(getCustomReturnValueHandlers());
    }

    // Catch-all
    if (!CollectionUtils.isEmpty(getModelAndViewResolvers())) {
    handlers.add(new ModelAndViewResolverMethodReturnValueHandler(getModelAndViewResolvers()));
    }
    else {
    handlers.add(new ModelAttributeMethodProcessor(true));
    }

    return handlers;
    }
    【重点】 invokeHandlerMethod方法
    1
    2
    3
    4
    5
    6
    7
    8
    9
    10
    11
    12
    13
    14
    15
    16
    17
    18
    19
    20
    21
    22
    23
    24
    25
    26
    27
    28
    29
    30
    31
    32
    33
    34
    35
    36
    37
    38
    39
    40
    41
    42
    43
    44
    45
    46
    47
    48
    49
    50
    51
    52
    53
    54
    55
    56
    57
    58
    59
    60
    61
    62
    63
    64
    65
    66
    @Nullable
    protected ModelAndView invokeHandlerMethod(HttpServletRequest request, HttpServletResponse response,
    HandlerMethod handlerMethod) throws Exception {
    // <1> 创建 ServletWebRequest 对象
    ServletWebRequest webRequest = new ServletWebRequest(request, response);
    try {
    // <2> 创建 WebDataBinderFactory 对象
    WebDataBinderFactory binderFactory = getDataBinderFactory(handlerMethod);
    // <3> 创建 ModelFactory 对象
    ModelFactory modelFactory = getModelFactory(handlerMethod, binderFactory);

    // <4> 创建 ServletInvocableHandlerMethod 对象,并设置其相关属性
    ServletInvocableHandlerMethod invocableMethod = createInvocableHandlerMethod(handlerMethod);
    if (this.argumentResolvers != null) {
    invocableMethod.setHandlerMethodArgumentResolvers(this.argumentResolvers);
    }
    if (this.returnValueHandlers != null) {
    invocableMethod.setHandlerMethodReturnValueHandlers(this.returnValueHandlers);
    }
    invocableMethod.setDataBinderFactory(binderFactory);
    invocableMethod.setParameterNameDiscoverer(this.parameterNameDiscoverer);

    // <5> 创建 ModelAndViewContainer 对象,并初始其相关属性
    ModelAndViewContainer mavContainer = new ModelAndViewContainer();
    mavContainer.addAllAttributes(RequestContextUtils.getInputFlashMap(request));
    modelFactory.initModel(webRequest, mavContainer, invocableMethod);
    mavContainer.setIgnoreDefaultModelOnRedirect(this.ignoreDefaultModelOnRedirect);

    // <6> 创建 AsyncWebRequest 异步请求对象
    AsyncWebRequest asyncWebRequest = WebAsyncUtils.createAsyncWebRequest(request, response);
    asyncWebRequest.setTimeout(this.asyncRequestTimeout);

    // <7> 创建 WebAsyncManager 异步请求管理器对象
    WebAsyncManager asyncManager = WebAsyncUtils.getAsyncManager(request);
    asyncManager.setTaskExecutor(this.taskExecutor);
    asyncManager.setAsyncWebRequest(asyncWebRequest);
    asyncManager.registerCallableInterceptors(this.callableInterceptors);
    asyncManager.registerDeferredResultInterceptors(this.deferredResultInterceptors);

    // <8>
    if (asyncManager.hasConcurrentResult()) {
    Object result = asyncManager.getConcurrentResult();
    mavContainer = (ModelAndViewContainer) asyncManager.getConcurrentResultContext()[0];
    asyncManager.clearConcurrentResult();
    LogFormatUtils.traceDebug(logger, traceOn -> {
    String formatted = LogFormatUtils.formatValue(result, !traceOn);
    return "Resume with async result [" + formatted + "]";
    });
    invocableMethod = invocableMethod.wrapConcurrentResult(result);
    }

    // <9> 执行调用
    invocableMethod.invokeAndHandle(webRequest, mavContainer);
    // <10>
    if (asyncManager.isConcurrentHandlingStarted()) {
    return null;
    }

    // <11> 获得 ModelAndView 对象
    return getModelAndView(mavContainer, modelFactory, webRequest);
    }
    finally {
    // <12> 标记请求完成
    webRequest.requestCompleted();
    }
    }

    因为,Spring MVC 提供了大量的特性,所以 HandlerAdapter 又涉及许多组件。😈
    我们主要先梳理好主流程,所以涉及的组件,还是先不详细解析。
    我们的目的是,看到怎么调用 HandlerMethod 方法的,即调用 Controller 的 @RequestMapping 注解的方法。

    1. 创建 ServletWebRequest 对象,包含了 request 请求和 response响应
    2. 调用 getDataBinderFactory(HandlerMethod handlerMethod) 方法,创建 WebDataBinderFactory 对象,有关于数据绑定,暂时忽略
    3. 调用 getModelFactory(HandlerMethod handlerMethod, WebDataBinderFactory binderFactory) 方法,创建 ModelFactory 对象,有关于往 Model 对象设置数据,暂时忽略
    4. 【核心】 调用 createInvocableHandlerMethod(HandlerMethod handlerMethod) 方法,创建 ServletInvocableHandlerMethod 对象,然后设置其属性。本文会对 ServletInvocableHandlerMethod 做简单的解析。
    5. 创建 ModelAndViewContainer 对象,并初始其相关属性
    6. 创建 AsyncWebRequest 异步请求对象,暂时忽略
    7. 创建 WebAsyncManager 异步请求管理器对象,暂时忽略
    8. 异步处理,并发结果相关,暂时忽略
    9. 【核心】 调用 ServletInvocableHandlerMethod 的invokeAndHandle()方法,执行处理器,方法如下:
      1
      2
      3
      4
      5
      6
      7
      8
      9
      10
      11
      12
      13
      14
      15
      16
      17
      18
      19
      20
      21
      22
      23
      24
      25
      26
      27
      28
      29
      30
      31
      32
      33
      34
      35
      36
      37
      38
      39
      40
      41
      42
      43
      44
      45
      46
      47
      48
      49
      50
      51
      52
      53
      54
      55
      56
      57
      58
      59
      60
      61
      62
      63
      64
      65
      66
      67
      68
      69
      70
      71
      72
      73
      74
      75
      76
      77
      // ServletInvocableHandlerMethod.java
      public void invokeAndHandle(ServletWebRequest webRequest, ModelAndViewContainer mavContainer,
      Object... providedArgs) throws Exception {
      // <1> 执行调用
      Object returnValue = invokeForRequest(webRequest, mavContainer, providedArgs);
      // <2> 设置响应状态码
      setResponseStatus(webRequest);

      // <3> 设置 ModelAndViewContainer 为请求已处理,返回,和 @ResponseStatus 注解相关
      if (returnValue == null) {
      if (isRequestNotModified(webRequest) || getResponseStatus() != null || mavContainer.isRequestHandled()) {
      disableContentCachingIfNecessary(webRequest);
      mavContainer.setRequestHandled(true);
      return;
      }
      } else if (StringUtils.hasText(getResponseStatusReason())) {
      mavContainer.setRequestHandled(true);
      return;
      }
      // <4> 设置 ModelAndViewContainer 为请求未处理
      mavContainer.setRequestHandled(false);
      Assert.state(this.returnValueHandlers != null, "No return value handlers");
      try {
      // <5> 处理返回值
      this.returnValueHandlers.handleReturnValue(returnValue, getReturnValueType(returnValue), mavContainer, webRequest);
      } catch (Exception ex) {
      if (logger.isTraceEnabled()) {
      logger.trace(formatErrorForReturnValue(returnValue), ex);
      }
      throw ex;
      }
      }

      // InvocableHandlerMethod.java
      @Nullable
      public Object invokeForRequest(NativeWebRequest request, @Nullable ModelAndViewContainer mavContainer,
      Object... providedArgs) throws Exception {

      // <y> 解析参数
      Object[] args = getMethodArgumentValues(request, mavContainer, providedArgs);
      if (logger.isTraceEnabled()) {
      logger.trace("Arguments: " + Arrays.toString(args));
      }
      // 执行调用
      return doInvoke(args);
      }

      // InvocableHandlerMethod.java
      @Nullable
      protected Object doInvoke(Object... args) throws Exception {
      // <z1> 设置方法为可访问
      ReflectionUtils.makeAccessible(getBridgedMethod());
      try {
      // <z2> 执行调用
      return getBridgedMethod().invoke(getBean(), args);
      } catch (IllegalArgumentException ex) {
      assertTargetBean(getBridgedMethod(), getBean(), args);
      String text = (ex.getMessage() != null ? ex.getMessage() : "Illegal argument");
      throw new IllegalStateException(formatInvokeError(text, args), ex);
      } catch (InvocationTargetException ex) {
      // Unwrap for HandlerExceptionResolvers ...
      Throwable targetException = ex.getTargetException();
      if (targetException instanceof RuntimeException) {
      throw (RuntimeException) targetException;
      }
      else if (targetException instanceof Error) {
      throw (Error) targetException;
      }
      else if (targetException instanceof Exception) {
      throw (Exception) targetException;
      }
      else {
      throw new IllegalStateException(formatInvokeError("Invocation failure", args), targetException);
      }
      }
      }

      可以大致过一下上面的执行逻辑,解析参数,通过反射执行方法,解析执行结果
    10. 异步处理,并发结果相关,暂时忽略
    11. 调用 getModelAndView() 方法,获得 ModelAndView 对象,方法如下:
      1
      2
      3
      4
      5
      6
      7
      8
      9
      10
      11
      12
      13
      14
      15
      16
      17
      18
      19
      20
      21
      22
      23
      24
      25
      @Nullable
      private ModelAndView getModelAndView(ModelAndViewContainer mavContainer,
      ModelFactory modelFactory, NativeWebRequest webRequest) throws Exception {

      modelFactory.updateModel(webRequest, mavContainer);
      // 情况一,如果 mavContainer 已处理,则返回“空”的 ModelAndView 对象。
      if (mavContainer.isRequestHandled()) {
      return null;
      }
      // 情况二,如果 mavContainer 未处理,则基于 `mavContainer` 生成 ModelAndView 对象
      ModelMap model = mavContainer.getModel();
      // 创建 ModelAndView 对象,并设置相关属性
      ModelAndView mav = new ModelAndView(mavContainer.getViewName(), model, mavContainer.getStatus());
      if (!mavContainer.isViewReference()) {
      mav.setView((View) mavContainer.getView());
      }
      if (model instanceof RedirectAttributes) {
      Map<String, ?> flashAttributes = ((RedirectAttributes) model).getFlashAttributes();
      HttpServletRequest request = webRequest.getNativeRequest(HttpServletRequest.class);
      if (request != null) {
      RequestContextUtils.getOutputFlashMap(request).putAll(flashAttributes);
      }
      }
      return mav;
      }
      • 情况一,如果 mavContainer 已处理,则返回“空”的 ModelAndView 对象,@ResponseBody 注解的结果处理则直接返回 null
      • 情况二,如果 mavContainer 未处理,则基于 mavContainer 生成 ModelAndView 对象
    12. 标记请求完成,暂时忽略

    ServletInvocableHandlerMethod

    HandlerMethodArgumentResolver

    HandlerMethodReturnValueHandler

    HttpMessageConverter

    HttpMessageConverter 组件。在 HandlerAdapter 执行处理器的过程中,具体的执行过程交由 ServletInvocableHandlerMethod 对象来完成,
    其中需要先通过 HandlerMethodArgumentResolver 参数解析器从请求中解析出方法的入参,
    然后再通过反射机制调用对应的方法,获取到执行结果后需要通过 HandlerMethodReturnValueHandler 结果处理器来进行处理。
    在处理返回结果的过程中,可能需要通过 HttpMessageConverter 消息转换器将返回结果设置到响应体中,当然也可能需要通过它从请求体获取入参。

    在使用 Spring MVC 时,@RequestBody 和 @ResponseBody 两个注解,分别完成请求报文到 Java 对象、Java 对象到响应报文的转换,底层的实现就是通过 Spring 3.x 中引入的 HttpMessageConverter 消息转换机制来实现的。

    先来理解一些概念,在处理 HTTP 请求的过程中,需要解析请求体,返回结果设置到响应体。在 Servlet 标准中,javax.servlet.ServletRequest 和 javax.servlet.ServletResponse 分别有有以下方法:

    1
    2
    3
    4
    5
    6
    // javax.servlet.ServletRequest
    public ServletInputStream getInputStream() throws IOException;

    // javax.servlet.ServletResponse
    public ServletOutputStream getOutputStream() throws IOException;

    通过上面两个方法可以获取到请求体和响应体,ServletInputStream 和 ServletOutputStream 分别继承 java 中的 InputStream 和 OutputStream 流对象,可以通过它们获取请求报文和设置响应报文。
    我们只能从流中读取原始的字符串报文,或者往流中写入原始的字符串,而 Java 是面向对象编程的,字符串与 Java 对象之间的转换不可能交由开发者去实现。
    在 Sping MVC 中,会将 Servlet 提供的请求和响应进行一层抽象封装,便于操作读取和写入,再通过 HttpMessageConverter 消息转换机制来解析请求报文或者设置响应报文。

    HandlerExceptionResolver组件

    RequestToViewNameTranslator 组件

    LocaleResolver 组件

    ViewResolver 组件

    0%