学习blender
背景
空余时间学点有意思的,拓展一下自己的技能
说明
- 课程学习&练习素材来自于B站:太阳鸽鸽棒
- 我使用的Blender版本:4.5.3 LTS
- 课程中使用的版本是:Blender 3.4.1,我练习使用的是目前最新版本的,所以在本文记录中会存在一些跟课程中不一样的快捷键或操作方式。
- 所有快捷键外部军使用中文方括号包住,一些场景如下:
- 【Ctrl + P】:组合关系,表示同时按下Ctrl和P键组合键
- 【G,X/Y/Z】:先后关系,表示先按下G,后按下X/Y/Z当中的一个键
- 【T】:单按键
- 本文因为是文字版记录,这种技能类的文章,肯定要配合高清图片和GIF动画来辅助说明的,否则根本不知道说什么的同时,就是我自己过一段时间都会忘记。因此,这个文章加载速度可能会很慢。目前就不额外引入,如CDN、图床之类的第三方了,因此在这里说明一下。
blender中的基础概念及操作方法
物体移动
选中物体之后,在工具栏选择移动【快捷键:G】,此时物体上出现x、y、z三个轴,此时在某个轴上拖动物体就可以实现在某个轴上拖动,如下图所示:
![固定轴移动]()
与此同时,移动坐标多出来的,还有3个颜色的小方块:表示当前物体允许在某一个面移动
![面移动]()
快速操作物体移动:【G,X/Y/Z】
框选物体之后,通过快捷键快速移动。
例如:框选某个物体之后,按下快捷键G之后,通过按键盘坐标轴对应字母之后,再移动鼠标就可以实现在某一个轴快速移动了。![某一轴上快捷键快速移动]()
快速某个平面移动:【G,Shift+X/Y/Z】
跟上面类似,只是通过shift组合建,此时排除的某一个轴的移动,剩下的就是在对应面移动。轴向指示线快速移动:【G,鼠标中键】
通过G+鼠标中键,此时坐标轴会高亮显示,再拖动物体的时候,会遇到靠近的轴,自动吸附过去。此时再拖动,就可以快速移动了。
物体缩放与旋转
与移动操作类似,旋转快捷键:R,缩放快捷键:S,此时再配合X/Y/Z,组合键之后就可以完成在某个坐标轴上的旋转或缩放。
两个面板快捷键
- 【T】:隐藏/显示,左侧工具栏面板
![快捷键T]()
- 【N】:隐藏/显示,右侧工具栏面板
![快捷键N]()
3D游标
- 【shift + 鼠标右键】:移动3D游标的位置
- 【shift + A】:添加物体
在某一面添加贴合物体

如图所示,此时还是没有贴合,修改对齐方式之后,如下图所示:
交付式添加工具
如下图所示,通过该工具可以快捷添加一些基础模型。
PS:添加模型有限,只有5种类型
让一个物体围绕另外一个物体中心旋转
- 选中物体
- 【Shift + S】:弹出窗口,选择:游标->选中项
![快速设置游标]()
- 选中待旋转物体的原点坐标,如下图所示:
![设置物体的原点坐标]()
- 此时就可以按R进行旋转了
坐标系
目前版本中一共有7个,如下图所示:
- 全局坐标系: 使用世界场景的坐标作为物体本身的坐标,在全局坐标系下,不论物体如何旋转或移动,本身的坐标都和世界坐标相同。
PS:可以理解便于快速定位场景中物体的绝对坐标方向 - 局部坐标系: 代表物体自身的朝向,局部坐标系可以被物体的旋转影响,类似于前后左右的概念。
- 法向坐标系: 在局部坐标系的基础上,更加细化一级的坐标。在编辑模式下,可以使用,如下图所示,在面选择模式下的坐标系的朝向
![法向坐标系]()
- 万向坐标系: 万向坐标系与欧拉XYZ旋转控制器一同使用。它与局部坐标系类似,但其三个旋转轴相互之间不一定垂直,一般在骨骼系统中会使用到。
- 视图坐标系: 当前坐标系z轴朝向屏幕,
- 游标坐标系: 拾取游标的坐标的坐标系
案例实践
第二节
课程里面是给了一段练习素材,如下图所示:
这里只记录当中的一些要点
组合移动
针对一个目标物体,可能有多个组件元素构成,此时我想要整体组合移动:
- 选择目标物体父组件:直接鼠标左击选中
- 再框选组件:此时不同组件外框颜色会有区别,父组件颜色是橙色
![组合移动_选中]()
- 【Ctrl + P】:打开设置父级目标窗口,选择:物体保持变换即可,此时整个物体对象的所有组件就可以跟随移动了
![组合移动_保持变换]()
添加元素
- 【Shift + A】:添加元素
![添加元素]()
课程中是要添加一个摄像机 - 【数字键:0】:打开摄像机视角
- 设置摄像机属性:摄像机类型由默认的透视,设置为正交;视图显示中的遮光罩由默认的0.5设置为1,镜头外部的全部会被黑幕给盖着。
添加修改器
课程中为了让左右空白区域的留白占比更加谐和一点,添加了两个元素:UV球(经纬球),棱角球,在课程中分别添加了两个修改器
PS:这里先直观记住这俩修改器的效果即可
UV球 - 表面细分:这个修改器是可以将表面边缘,类似一种平滑处理的效果,如下图所示
![修改器-表面细分]()
棱角球 - 倒角:这个也挺有意思,处理物体棱角的,如下图所示:
![棱角球_初始]()
此时虽然经过平滑着色之后,看不到什么层次感了。PS:实际上是先加这个着色器,再平滑着色,我这里是为了比较反过来处理的。![棱角球_初始摄影机视角]()
添加了这个倒角修改器之后的效果![棱角球_倒角修改器]()
再来看看这个修改器作用,处理的时候棱角边的分段宽度及数量(某种意义上的平滑处理)![棱角球_倒角修改器参数]()
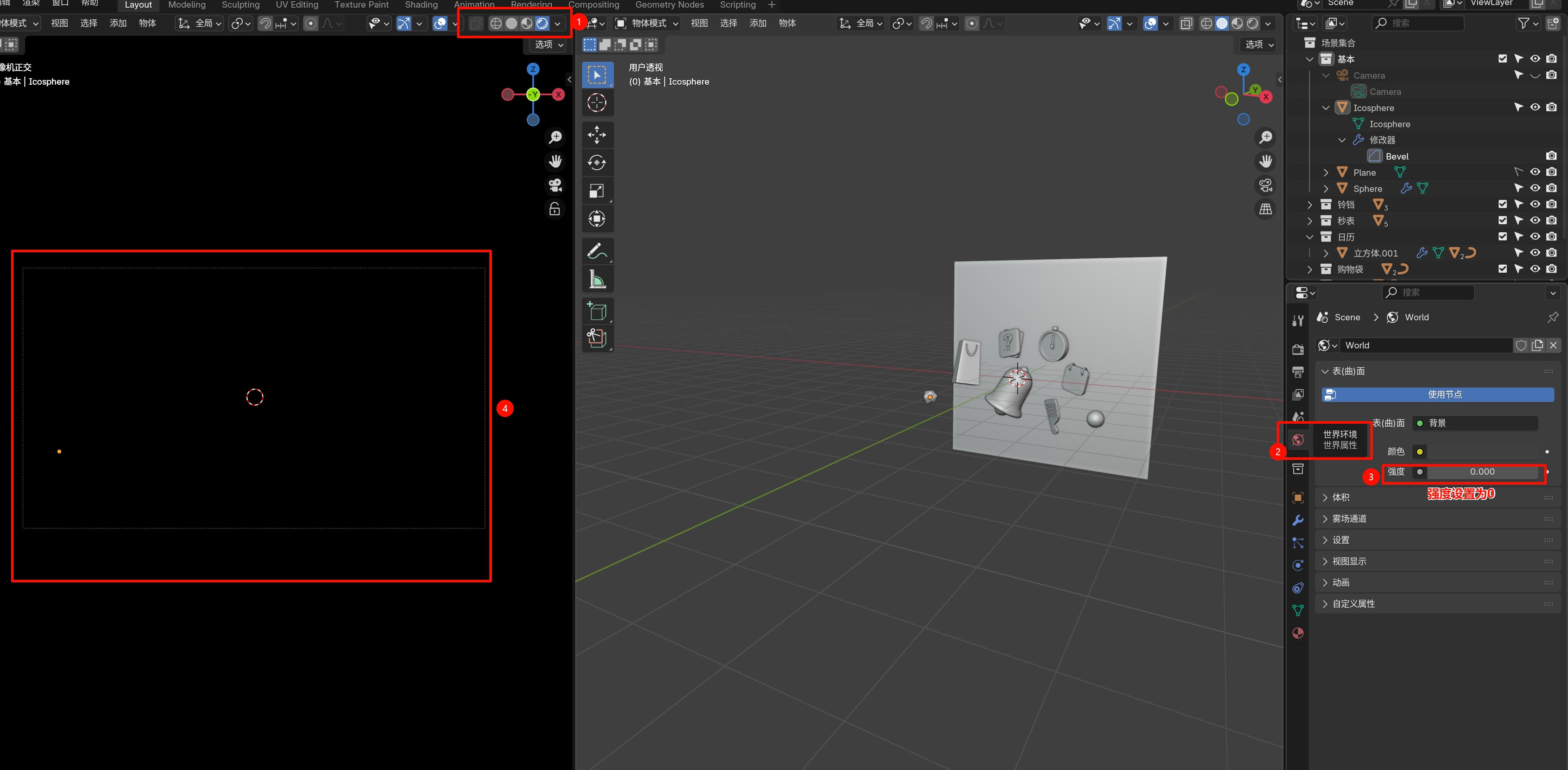
灯光
- 环境世界强度设置为0,可以排除其它干扰,准确的观察到灯光在环境中的效果,如下图所示:
![环境世界_强度0]()
添加的灯光效果如下面两个图所示,还是有明显效果的:

动画
这里面只记录其中一个,其余的物体操作类似
先把时间线窗口设置为曲线编辑器
![曲线编辑器]()
选中铃铛物体
【I】插入关键帧
选中左侧的X位置,后在右侧修改器面板,增加一个噪波(Noise)修改器,更像一个随机运动曲线。默认缩放和强度不符合我们使用场景(按播放可以观察,铃铛在x轴随着曲线随意震动,抽风似的)
- 修改缩放:为50
- 修改强度:0.2
![关键帧_修改器面板]()
修改后的效果![关键帧修改器_噪波]()
修改输出帧,默认是250帧,此时我需要输出10秒。观察输出面板的帧率可知,目前输出是24fps,10秒就是240帧,我就要修改帧范围的结束是240即可。
![结束帧]()
调整开始结束帧的衔接:默认下噪波开始结束是不衔接的,通过加大强度就可以直观的看到。现象就是:结尾到开头会出现闪现情况
- 起始点:不变,默认0
- 结束点:跟输出帧结尾保持一直,这里是240帧
- 淡入、淡出:15帧
![噪波_修改限定帧范围]()
PS:这里可以稍微解读一下,为什么这么设置就能衔接了,看下面图:![噪波_帧范围的淡入淡出]()
这里其实先通过限定范围,范围之外的地方就是平直的线了,翻译就是x轴运动为0。此时我们再通过设置淡入淡出,让首尾衔接更加自然,循环播放的时候,这不就是首尾的平直的线自己衔接起来了么。这样就达到了目的。
复制效果器,这里面拆解就是下面3步:
- 复制
- 选中待复制的关键帧轴
- 粘贴
![复制效果器]()
处理复制效果器的差异性:因为直接复制的效果器,其噪波曲线是一样的,此时就没什么差异而言了。修改效果器中的偏移参数,让每个曲线的偏移量不一样,这样曲线就更随机了。
效果预览
闹钟指针旋转
设置环境色
物体增加材质
- 打开着色器编辑器
![着色器编辑器]()
- 打开背景选中按钮,选中背景,给背景添加一个材质
![新建材质]()
- 全部关联材质:选择所有物体,【Ctrl + 鼠标左键框选】,反选去除多余不必要的物体;【Ctrl + L】关联物体材质,这样就关联铃铛的材质了
- 选择铃铛下面的球:复制关联材质,使其与整体材质独立;后按下图步骤修改球体材质:
![独立材质]()
![修改球体材质]()
- 在开启node插件的时候,这个步骤可以通过下列快捷键快速操作
- 【Ctrl + Shift + 鼠标左键】:快速预览的同时,连接到材质输出
- 【Ctrl + Shift + 鼠标右键】:在一个面板上右键拖动到另外一个面板,此时就会自动生成上述的混合着色器。
![快速生成混合着色器]()
- 在开启node插件的时候,这个步骤可以通过下列快捷键快速操作
- 其余物体关联球的材质,单个选中元素,再通过【Ctrl + L】关联即可
铃铛物体表面混合材质
- 选中铃铛
- 【Tab】,选择编辑模式
- 打开选择器,打开显示罩体按钮
![打开细分选择器的罩体按钮]()
- 【3】,切换面选择模式
![切换面选择模式]()
- 按住【Alt】,鼠标组件选择需要待替换的面
- 添加材质,在材质选择里面选择紫色材质即可
设置渲染
设置合成器
111111






























